外汇平台
联系客服
Open menu
首页
行情分析
进入官网
联系客服
Close menu
首页
行情分析
市场分析
行情分析
-
1年前
黄金交易提醒:初请失业金人数压制金价,多空将迎非农决战
行情分析
-
1年前
美联储降息后金价回落,但上行趋势仍未改变
行情分析
-
1年前
75%的外汇策略师押注美元将走强,鲍威尔不会很快降息
行情分析
-
1年前
5月1日伦敦银行间同业拆借利率(英镑、日元、美元)
行情分析
-
1年前
一张图:波罗的海指数因海岬型船走强触及一周多高点
行情分析
-
1年前
渣打:全球石油需求5月将创新高,6月将进一步上升
行情分析
-
1年前
美元兑日元反弹近300点,更大波动可能还在后面!关注154-158区域突破情况
行情分析
-
1年前
CBOT持仓:基金增美豆、玉米净多头,增美麦净空头,阿根廷谷物罢工结束
行情分析
-
1年前
5月2日亚市支撑阻力:金银原油+美元指数等六大货币对
行情分析
-
1年前
鲍威尔一句话提振多头信心!金价暴涨后欲再度剑指2400关口
行情分析
-
1年前
原油交易提醒:美国库存意外飙升+中东停火协议希望增强,美原油失守80关口
行情分析
-
1年前
黄金交易提醒:美联储按兵不动,鲍威尔坚持释放降息信号,金价收涨逾30美元
行情分析
-
1年前
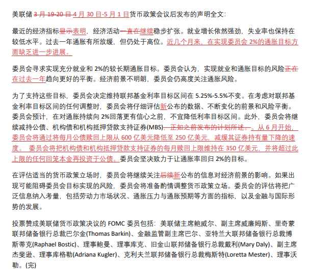
美联储决议全文和最近两次货币政策会议声明对比
行情分析
-
1年前
突袭!日元短线暴涨近460点,日本央行疑似“回马枪”
行情分析
-
1年前
5月FOMC声明中所有内容符合预期,仅量化紧缩减码
«
1
2
...
312
313
314
315
316
317
318
...
887
888
»
Facebook Messenger
Email