外汇平台
联系客服
Open menu
首页
行情分析
进入官网
联系客服
Close menu
首页
行情分析
市场分析
行情分析
-
1年前
一张图:2024/04/10黄金原油外汇股指"枢纽点+多空占比"一览
行情分析
-
1年前
期货公司观点汇总一张图:4月10日农产品(棉花、豆粕、白糖、玉米、鸡蛋、生猪等)
行情分析
-
1年前
期货公司观点汇总一张图:4月10日有色系(铜、锌、铝、镍、锡等)
行情分析
-
1年前
期货公司观点汇总一张图:4月10日黑色系(螺纹钢、焦煤、焦炭、铁矿石、动力煤等)
行情分析
-
1年前
华泰期货4月10日原油日报:API原油库存增加,EIA下修原油需求增速
行情分析
-
1年前
中信建投期货4月10日早报:金银延续上行 等待美国CPI数据公布
行情分析
-
1年前
海通期货4月10日原油日报:EIA大幅下调今年全球原油需求增速预期
行情分析
-
1年前
海通期货4月10日晨间策略和交易内参
行情分析
-
1年前
CBOT农产品持仓:基金增加净空仓迎接两大重磅报告,天气话题再度受关注
行情分析
-
1年前
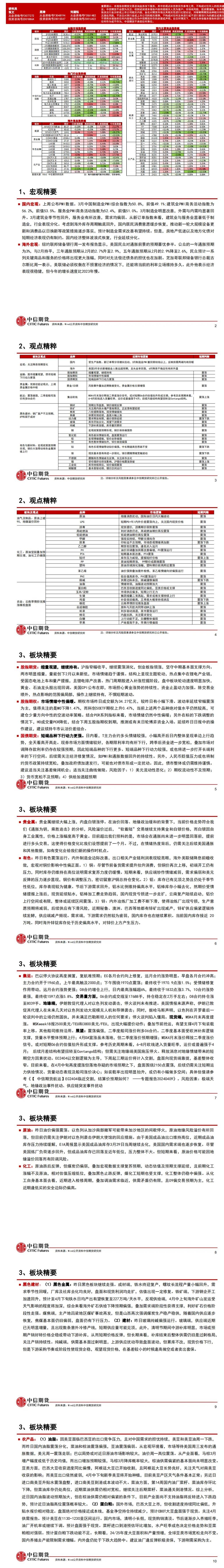
中信期货4月10日晨报:铁矿石领涨黑色系,有色和贵金属板块延续涨势
行情分析
-
1年前
金价小幅走弱筑顶?市场等待美国通胀数据和FED会议纪要公布
行情分析
-
1年前
恒泰期货4月10日早盘交易策略
行情分析
-
1年前
油价见顶?顶级交易商大胆看涨,或掀起新一轮涨势
行情分析
-
1年前
4月10日亚洲时段6大货币对、美元指数及黄金阻力/支撑位
行情分析
-
1年前
黄金涨势停不住?金融界巨头警告:三大因素或成“终结者”
«
1
2
...
336
337
338
339
340
341
342
...
887
888
»
Facebook Messenger
Email