外汇平台
联系客服
Open menu
首页
行情分析
进入官网
联系客服
Close menu
首页
行情分析
市场分析
行情分析
-
2年前
期货公司观点汇总一张图:3月14日农产品(棉花、豆粕、白糖、玉米、鸡蛋、生猪等)
行情分析
-
2年前
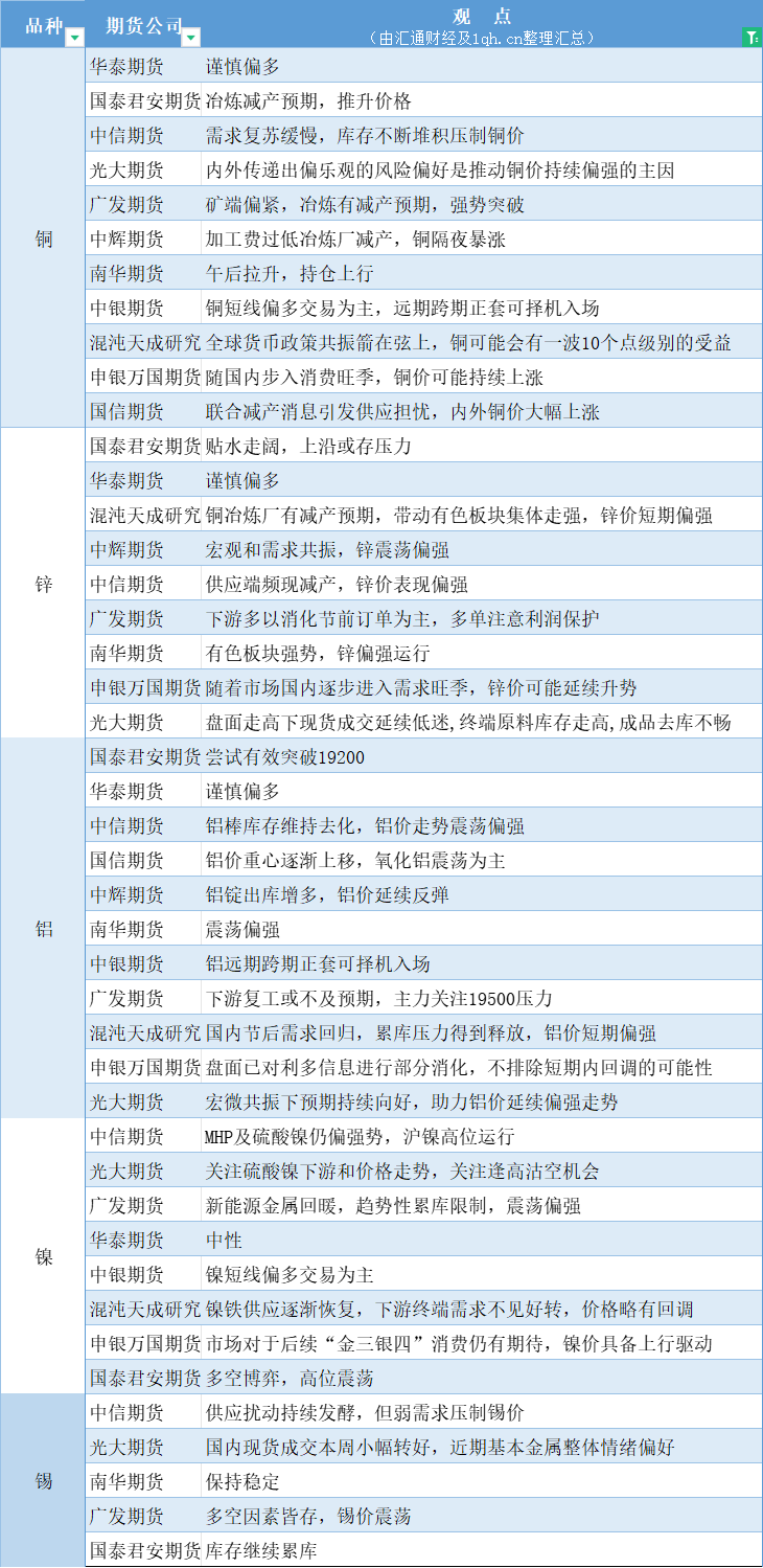
期货公司观点汇总一张图:3月14日有色系(铜、锌、铝、镍、锡等)
行情分析
-
2年前
期货公司观点汇总一张图:3月14日黑色系(螺纹钢、焦煤、焦炭、铁矿石、动力煤等)
行情分析
-
2年前
海通期货【原油日报】:利多因素再聚集,油价涨超2美元
行情分析
-
2年前
海通期货:国债整体仍处于宽幅震荡区间
行情分析
-
2年前
逢低买盘推动金价回到CPI公布前水平,上升趋势仍完整
行情分析
-
2年前
黄金多头再度试图上攻2200关口,分析师:有机会!
行情分析
-
2年前
CBOT持仓:基金增加美麦净空头,供应过剩导致美麦跌至2020年以来最低
行情分析
-
2年前
3月14日6大货币对、美元指数及黄金阻力/支撑位
行情分析
-
2年前
贵金属技术分析——金价或朝着2190-2200区域前进
行情分析
-
2年前
黄金创新高的背后原因——“我们有一个假的市场”
行情分析
-
2年前
原油交易提醒:库存下降+俄炼厂遭袭,油价大涨近3%,录得近四个月最高收盘价
行情分析
-
2年前
黄金交易提醒:美联储6月降息概率仍超过6成,金价上涨等待“恐怖数据”
行情分析
-
2年前
道明证券:若数据继续疲软,黄金二季度有望上破2250美元
行情分析
-
2年前
一张图:波罗的海指数因海岬型船和巴拿马型船运价上涨而上涨
«
1
2
...
364
365
366
367
368
369
370
...
887
888
»
Facebook Messenger
Email