外汇平台
联系客服
Open menu
首页
行情分析
进入官网
联系客服
Close menu
首页
行情分析
市场分析
行情分析
-
2年前
期货公司观点汇总一张图:3月8日有色系(铜、锌、铝、镍、锡等)
行情分析
-
2年前
期货公司观点汇总一张图:3月8日黑色系(螺纹钢、焦煤、焦炭、铁矿石、动力煤等)
行情分析
-
2年前
鲍威尔“唱鸽”,黄金迎来五个月来最佳表现,分析师:决战非农,可能会出现看跌回调或盘整阶段
行情分析
-
2年前
华泰期货原油日报:伊朗原油出口下降,浮仓或重新积累
行情分析
-
2年前
日媒:日本央行3月或结束负利率政策,市场正处于紧张状态
行情分析
-
2年前
专家:黄金开启牛市,但矿业股机会更佳
行情分析
-
2年前
CBOT持仓:基金增加美豆美麦美玉米净多头,但需求低迷美麦预计将连续第二周下跌
行情分析
-
2年前
中信期货3月8日晨报:降息预期稳固,金价延续强势
行情分析
-
2年前
前瞻非农:全球逾70个投行/金融大咖预测一览,弱非农或令黄金再创新高
行情分析
-
2年前
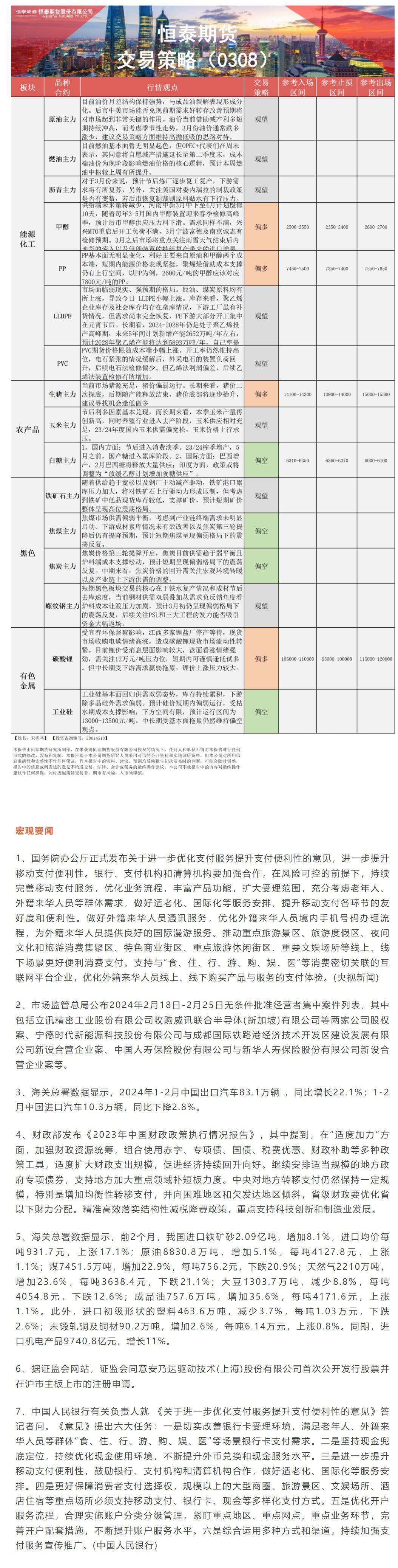
恒泰期货3月8日早盘交易策略
行情分析
-
2年前
海通期货3月8日晨间策略和交易内参
行情分析
-
2年前
海通期货3月8日原油日报:石油市场相对均衡 后续关注WTI能否突破并站稳80美元关口
行情分析
-
2年前
工资数据利好助推经济复苏,日本央行或将“取消世界上最后一个负利率”
行情分析
-
2年前
非农前瞻:警惕再次爆出重大意外!35份报告“指点迷津”
行情分析
-
2年前
6大货币对、美元指数及黄金阻力/支撑位
«
1
2
...
370
371
372
373
374
375
376
...
887
888
»
Facebook Messenger
Email