外汇平台
联系客服
Open menu
首页
行情分析
进入官网
联系客服
Close menu
首页
行情分析
市场分析
行情分析
-
2年前
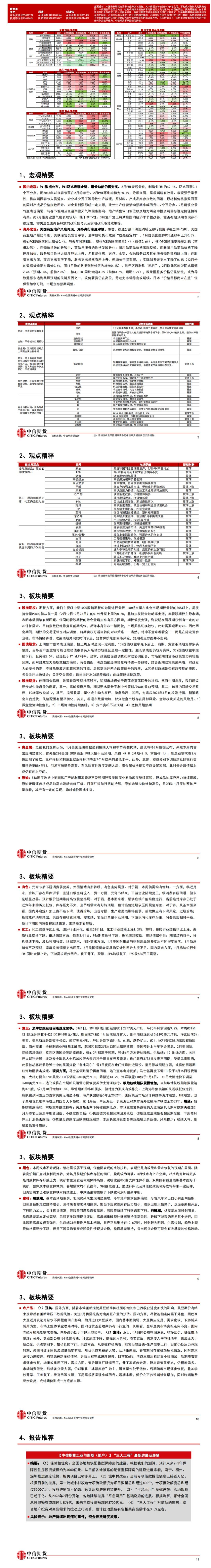
中信期货3月4日晨报:美国经济数据不佳叠加商业地产隐忧再现,金价创下新高
行情分析
-
2年前
海通期货【原油专题】油品裂解差历史估值梳理及策略展望
行情分析
-
2年前
俄罗斯减产声明意外惊喜,美油4个月来首次站上80大关
行情分析
-
2年前
海通期货3月4日晨间策略:焦炭供需双弱,借助减产利多油价有望继续冲高
行情分析
-
2年前
3月4日亚洲时段6大货币对、美元指数及黄金阻力/支撑位
行情分析
-
2年前
多头狂欢!本周迎鲍威尔证词和非农报告,金价后市目标剑指2100关口
行情分析
-
2年前
汇市周评:美元周线二连跌,美日站上150,欧元先抑后扬
行情分析
-
2年前
顶级经济学家警告:美联储2024年不会降息
行情分析
-
2年前
原油周评:油价本周上涨,市场等待OPEC+减产决定
行情分析
-
2年前
黄金周评:周末前黄金爆发逼近2100,下周将迎来重重考验
行情分析
-
2年前
大摩与市场唱反调,预测欧银将更快更深降息,欧元未来将走低
行情分析
-
2年前
【每周黄金调查】机构散户一致看涨
行情分析
-
2年前
CBOT持仓:基金增加美豆净多头,增加美麦美玉米净空头
行情分析
-
2年前
CFTC持仓:0227当周投机者增加黄金原油净多头,减少美债净空头
行情分析
-
2年前
一张图:波罗的海指数11连涨,因船舶运价强劲,
«
1
2
...
375
376
377
378
379
380
381
...
887
888
»
Facebook Messenger
Email