外汇平台
联系客服
Open menu
首页
行情分析
进入官网
联系客服
Close menu
首页
行情分析
市场分析
行情分析
-
2年前
华泰期货2月28日原油日报:欧佩克或考虑将自愿减产延长至二季度
行情分析
-
2年前
中信期货2月28日晨报:宏观情绪有所转暖,黑色系、能化品多数上涨
行情分析
-
2年前
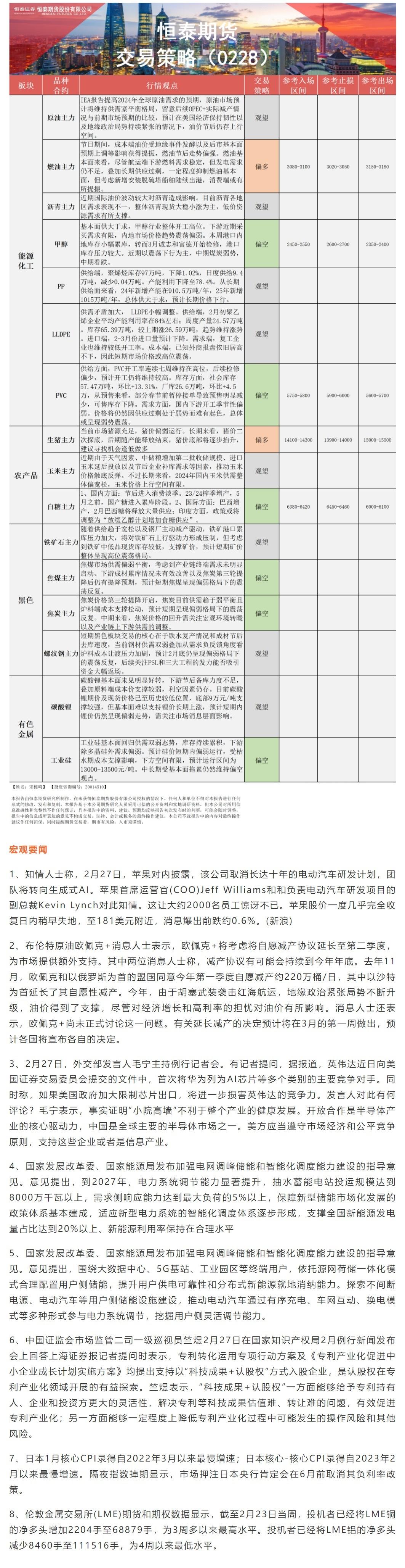
恒泰期货2月28日早盘交易策略
行情分析
-
2年前
2月28日亚洲时段6大货币对、美元指数及黄金阻力/支撑位
行情分析
-
2年前
加拿大石油生产商协会:加拿大石油和天然气生产商增加项目投入,产量处于历史最高水平
行情分析
-
2年前
原油交易提醒:OPEC+考虑延长自愿减产行动,油价创逾一周新高,关注EIA数据
行情分析
-
2年前
黄金交易提醒:金价震荡等待美国通胀数据和美联储官员讲话,还需关注美国四季度GDP终值
行情分析
-
2年前
一张图:波罗的海指数因船舶运价强劲而创逾一个月新高
行情分析
-
2年前
一张图:2024/02/27黄金原油外汇股指"枢纽点+多空占比"一览
行情分析
-
2年前
期货公司观点汇总一张图:2月27日农产品(棉花、豆粕、白糖、玉米、鸡蛋、生猪等)
行情分析
-
2年前
期货公司观点汇总一张图:2月27日有色系(铜、锌、铝、镍、锡等)
行情分析
-
2年前
期货公司观点汇总一张图:2月27日黑色系(螺纹钢、焦煤、焦炭、铁矿石、动力煤等)
行情分析
-
2年前
油市趋紧,红海危机和OPEC+减产支撑油价
行情分析
-
2年前
金价窄幅震荡,欧美股市涨势陷入停滞,关注美国耐用品订单数据
行情分析
-
2年前
海通期货【原油日报】:SC原油强势收复600元关口
«
1
2
...
380
381
382
383
384
385
386
...
887
888
»
Facebook Messenger
Email