外汇平台
联系客服
Open menu
首页
行情分析
进入官网
联系客服
Close menu
首页
行情分析
市场分析
行情分析
-
2年前
CBOT持仓:基金增加美豆、小麦净多头等待重磅报告,预计巴西豆产量将萎缩
行情分析
-
2年前
华泰期货2月7日贵金属日报:降息仍为大势所趋 黄金可持续配置
行情分析
-
2年前
中信建投期货2月7日早间交易策略
行情分析
-
2年前
海通期货2月7日原油日报:原油小幅累库但低于预期,油价对此反应不大
行情分析
-
2年前
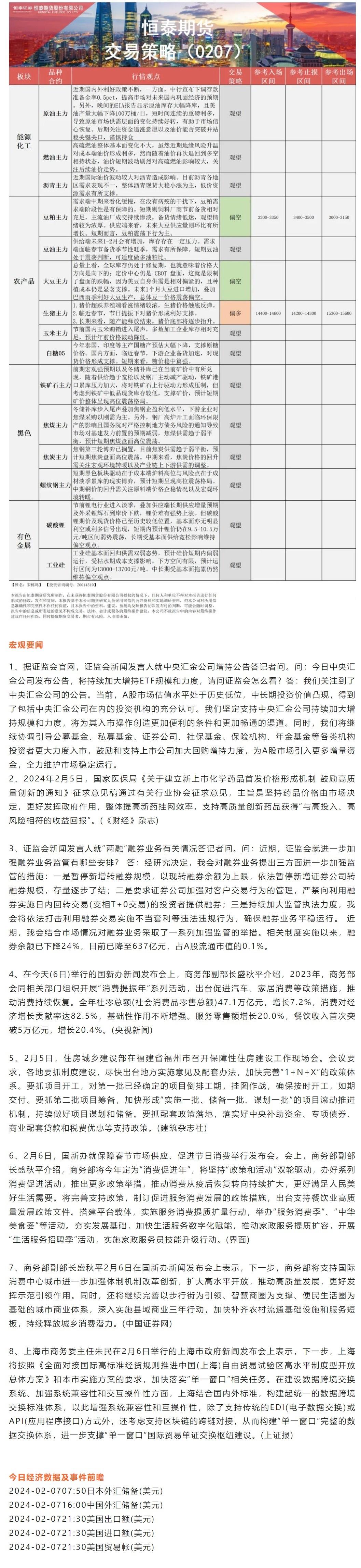
恒泰期货2月7日早盘交易策略
行情分析
-
2年前
皇家银行汇市预测:加元表现最佳,2024年将延续涨势
行情分析
-
2年前
警惕!美国银行业危机远未解决,一旦迅速恶化,金价或有“一飞冲天”机会
行情分析
-
2年前
2月7日亚洲时段6大货币对、美元指数及黄金阻力/支撑位
行情分析
-
2年前
多头高歌!专家:若金价触及这一点位,投资者将“迅速回归”
行情分析
-
2年前
德意志银行:美元将在更长时间内保持高位,因美国受本轮加息周期影响较小
行情分析
-
2年前
美元狂潮席卷埃及!大宗商品价格的创纪录涨幅仍在继续
行情分析
-
2年前
2月7日财经早餐:美债市场大幅反弹,更多美联储官员呼应暂缓降息立场
行情分析
-
2年前
黄金交易提醒:美元从近三个月高位回落,金价强势反弹,关注美联储官员讲话
行情分析
-
2年前
一张图:2024/02/06黄金原油外汇股指"枢纽点+多空占比"一览
行情分析
-
2年前
期货公司观点汇总一张图:2月6日农产品(棉花、豆粕、白糖、玉米、鸡蛋、生猪等)
«
1
2
...
400
401
402
403
404
405
406
...
887
888
»
Facebook Messenger
Email