外汇平台
联系客服
Open menu
首页
行情分析
进入官网
联系客服
Close menu
首页
行情分析
市场分析
行情分析
-
2年前
1月30日财经早餐:华尔街繁忙一周拉开序幕,股债齐头并进,关注美国职位空缺数据
行情分析
-
2年前
黄金交易提醒:金价在地缘政治紧张局势中保持稳定,等待美联储决议
行情分析
-
2年前
原油交易提醒:供需矛盾担忧抵消供应紧张,油价受阻100日均线后回落
行情分析
-
2年前
一张图:随着大型船舶运价下降,波罗的海指数下滑
行情分析
-
2年前
未来十年,全球天然气支出将超过1万亿美元
行情分析
-
2年前
一张图:2024/01/29黄金原油外汇股指"枢纽点+多空占比"一览
行情分析
-
2年前
期货公司观点汇总一张图:1月29日农产品(棉花、豆粕、白糖、玉米、鸡蛋、生猪等)
行情分析
-
2年前
期货公司观点汇总一张图:1月29日有色系(铜、锌、铝、镍、锡等)
行情分析
-
2年前
期货公司观点汇总一张图:1月29日黑色系(螺纹钢、焦煤、焦炭、铁矿石、动力煤等)
行情分析
-
2年前
黄金市场分析:黄金维持窄幅震荡 等待美联储给出指引
行情分析
-
2年前
1月29日汇市观潮:日元和澳元技术分析
行情分析
-
2年前
中东紧张局势推升金价至2020上方,本周美联储会议将指明方向
行情分析
-
2年前
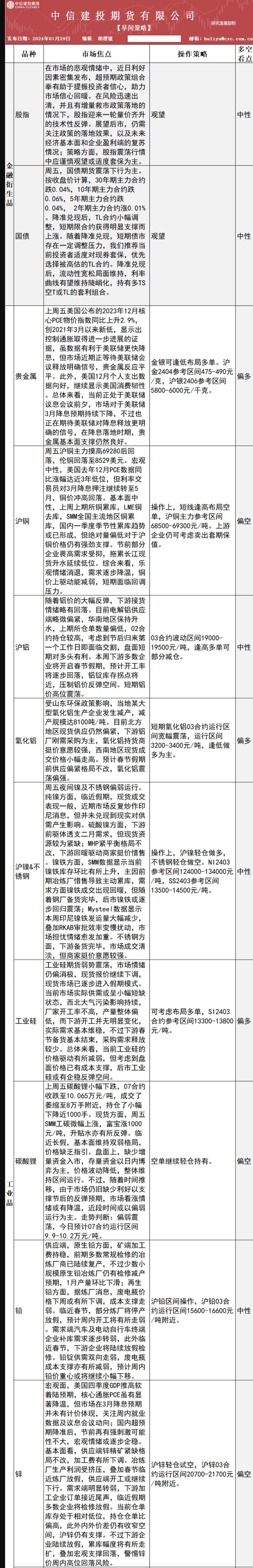
中信建投期货1月29日早间交易策略
行情分析
-
2年前
中信期货1月29日晨报:海内外宏观预期转暖,提振黑色与有色商品
行情分析
-
2年前
海通期货原油周报:油价周线收出二十一周来最大周涨幅,涨幅普遍超5%
«
1
2
...
409
410
411
412
413
414
415
...
887
888
»
Facebook Messenger
Email