外汇平台
联系客服
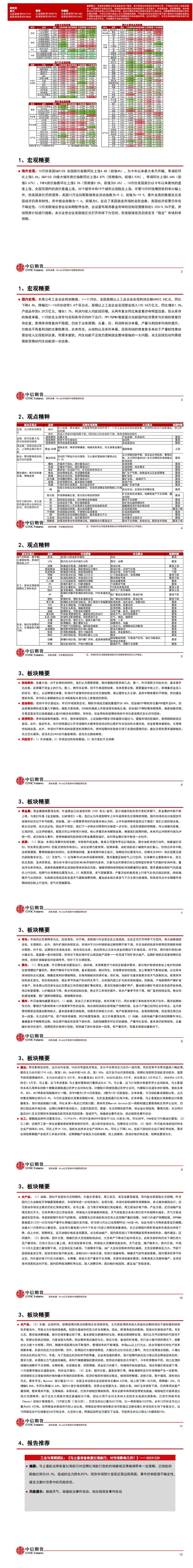
Open menu
首页
行情分析
进入官网
联系客服
Close menu
首页
行情分析
市场分析
行情分析
-
2年前
一张图:2023/12/29黄金原油外汇股指"枢纽点+多空占比"一览
行情分析
-
2年前
黄金市场分析:美元探底回升 黄金获利调整
行情分析
-
2年前
中信建投期货12月29日早间交易策略
行情分析
-
2年前
12月29日汇市观潮:日元和澳元技术分析
行情分析
-
2年前
期货公司观点汇总一张图:12月29日农产品(棉花、豆粕、白糖、玉米、鸡蛋、生猪等)
行情分析
-
2年前
期货公司观点汇总一张图:12月29日有色系(铜、锌、铝、镍、锡等)
行情分析
-
2年前
期货公司观点汇总一张图:12月29日黑色系(螺纹钢、焦煤、焦炭、铁矿石、动力煤等)
行情分析
-
2年前
中信期货12月29日晨报:国内经济仍处于去库周期,黑色暂归淡季基本面
行情分析
-
2年前
恒泰期货12月29日早盘交易策略
行情分析
-
2年前
华泰期货12月29日贵金属日报:贵金属高位滞涨 但操作仍以逢低买入为主
行情分析
-
2年前
即将进入黄金传统强势月,1月黄金有三大因素提供支撑!
行情分析
-
2年前
海通期货12月29日原油日报:地缘情绪有所降温 让原油回吐地缘溢价
行情分析
-
2年前
华泰期货12月29日原油日报:EIA数据影响偏多,但油价表现仍疲软
行情分析
-
2年前
CBOT持仓:黑海风险再引关注基金增加小麦净多头,美豆美玉米因天气利好下跌
行情分析
-
2年前
亚洲时段:6大货币对、美元指数及黄金阻力/支撑位
«
1
2
...
440
441
442
443
444
445
446
...
887
888
»
Facebook Messenger
Email