外汇平台
联系客服
Open menu
首页
行情分析
进入官网
联系客服
Close menu
首页
行情分析
市场分析
行情分析
-
2年前
11月23日伦敦银行间同业拆借利率(英镑、日元、美元)
行情分析
-
2年前
黄金在2000美元关口下方徘徊,等待关键线索
行情分析
-
2年前
中信建投期货11月24日早间交易策略
行情分析
-
2年前
期货公司观点汇总一张图:11月24日农产品(棉花、豆粕、白糖、玉米、鸡蛋、生猪等)
行情分析
-
2年前
期货公司观点汇总一张图:11月24日有色系(铜、锌、铝、镍、锡等)
行情分析
-
2年前
期货公司观点汇总一张图:11月24日黑色系(螺纹钢、焦煤、焦炭、铁矿石、动力煤等)
行情分析
-
2年前
一张图:2023/11/24黄金原油外汇股指"枢纽点+多空占比"一览
行情分析
-
2年前
华泰期货11月24日原油日报:欧佩克推迟会议并非直接利空信号
行情分析
-
2年前
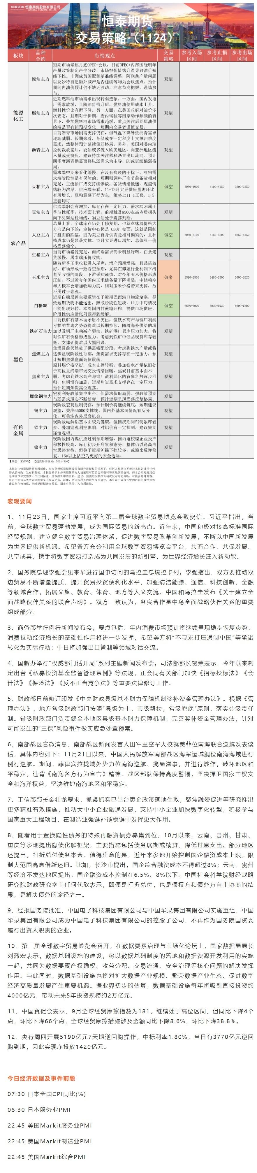
恒泰期货11月24日早盘交易策略
行情分析
-
2年前
中信期货11月24日晨报:铁矿石监管趋严,钢矿震荡下行
行情分析
-
2年前
海通期货11月24日原油日报:欧佩克+稳定石油市场挑战越大,原油市场仍保持高弹性
行情分析
-
2年前
亚洲时段6大货币对、美元指数及黄金阻力/支持位
行情分析
-
2年前
阿根廷谷物贸易陷“瘫痪”,供应短缺与汇率波动导致农民惜售
行情分析
-
2年前
季节因素助推黄金择机飙升,分析师预判年底金价创新高
行情分析
-
2年前
加息500点!土耳其央行利率升至40%, 里拉急涨后回落
«
1
2
...
476
477
478
479
480
481
482
...
887
888
»
Facebook Messenger
Email