外汇平台
联系客服
Open menu
首页
行情分析
进入官网
联系客服
Close menu
首页
行情分析
市场分析
行情分析
-
2年前
期货公司观点汇总一张图:11月20日农产品(棉花、豆粕、白糖、玉米、鸡蛋、生猪等)
行情分析
-
2年前
期货公司观点汇总一张图:11月20日有色系(铜、锌、铝、镍、锡等)
行情分析
-
2年前
期货公司观点汇总一张图:11月20日黑色系(螺纹钢、焦煤、焦炭、铁矿石、动力煤等)
行情分析
-
2年前
投资者加大明年美联储降息押注,预计降息约100个基点
行情分析
-
2年前
金价受21日均线支撑,FXDailyReport分析师:长线目标或看向2050
行情分析
-
2年前
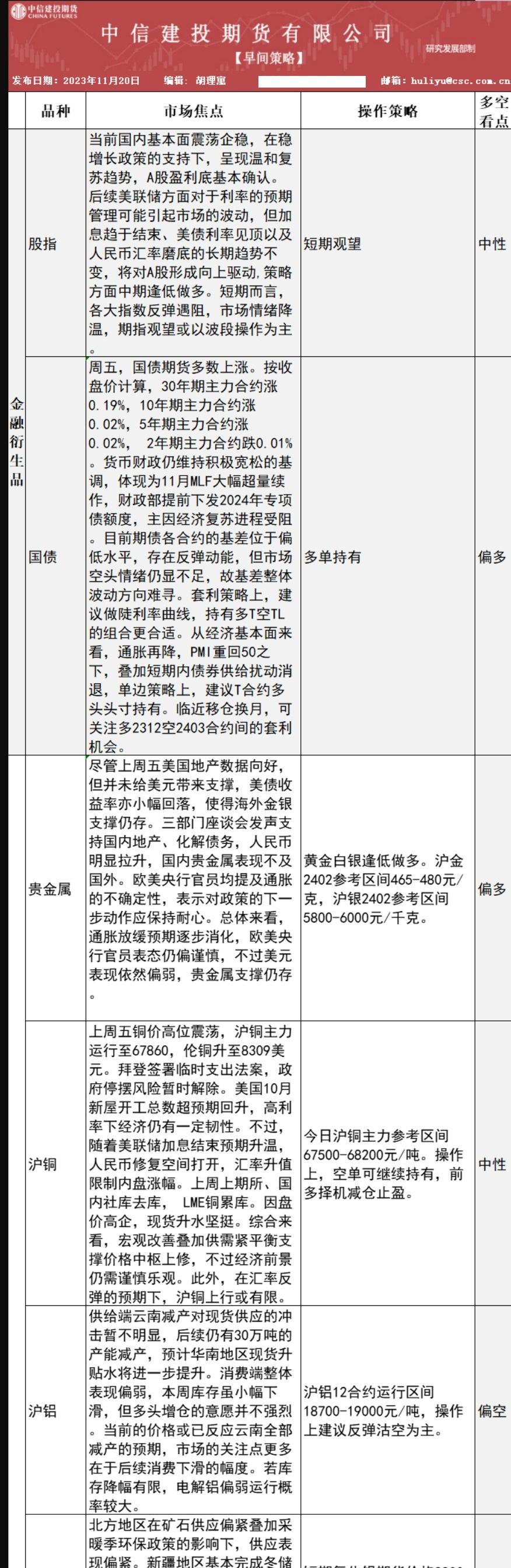
中信建投期货11月20日早间交易策略
行情分析
-
2年前
海通期货11月20日交易内参
行情分析
-
2年前
海通期货11月20日原油周报:油价大起大落增加市场焦虑,静待欧佩克最终决定
行情分析
-
2年前
金价小幅回落后快速拉升近10美元,FXStreet分析师:近期可能测试2000关口
行情分析
-
2年前
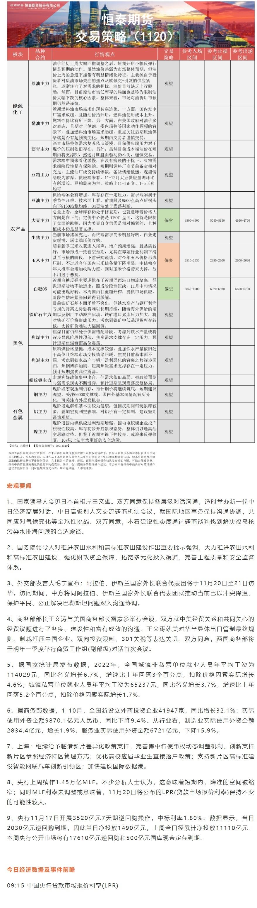
恒泰期货11月20日早盘交易策略
行情分析
-
2年前
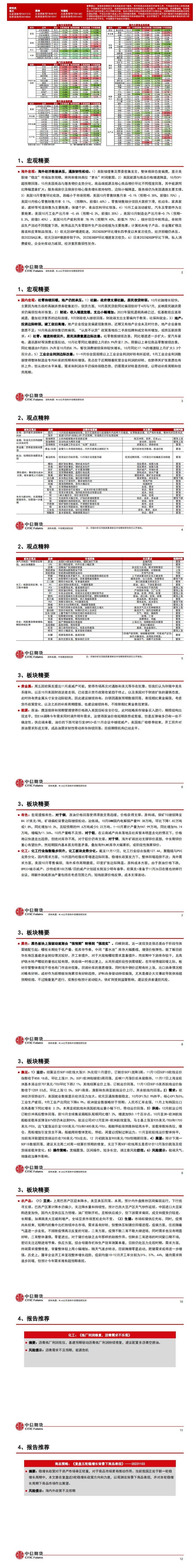
中信期货11月20日晨报:海外经济数据承压,关注贵金属继续向上空间
行情分析
-
2年前
亚洲时段6大货币对、美元指数及黄金阻力/支持位
行情分析
-
2年前
黄金周评:金价录得近四周最大单周涨幅 “巴以”局势再添变数,目标上看2000关口
行情分析
-
2年前
美豆收跌,下周交易时间将因感恩节假期而缩短
行情分析
-
2年前
CFTC持仓:1114当周,投机者减少黄金、原油净多头
«
1
2
...
481
482
483
484
485
486
487
...
887
888
»
Facebook Messenger
Email