外汇平台
联系客服
Open menu
首页
行情分析
进入官网
联系客服
Close menu
首页
行情分析
市场分析
行情分析
-
2年前
风向变了! 成长型股票表现出色跑赢大盘,新兴市场股票投资者正在发出信号
行情分析
-
2年前
金融专家警告美联储:要比市场预期更早地考虑降息!
行情分析
-
2年前
期货公司观点汇总一张图:11月6日农产品(棉花、豆粕、白糖、玉米、鸡蛋、生猪等)
行情分析
-
2年前
期货公司观点汇总一张图:11月6日有色系(铜、锌、铝、镍、锡等)
行情分析
-
2年前
期货公司观点汇总一张图:11月6日黑色系(螺纹钢、焦煤、焦炭、铁矿石、动力煤等)
行情分析
-
2年前
日本央行会议纪要释放什么信号?美元/日元暴跌后反弹!后市下行风险仍存
行情分析
-
2年前
中信建投期货11月6日早间交易策略
行情分析
-
2年前
海通期货11月6日原油周报
行情分析
-
2年前
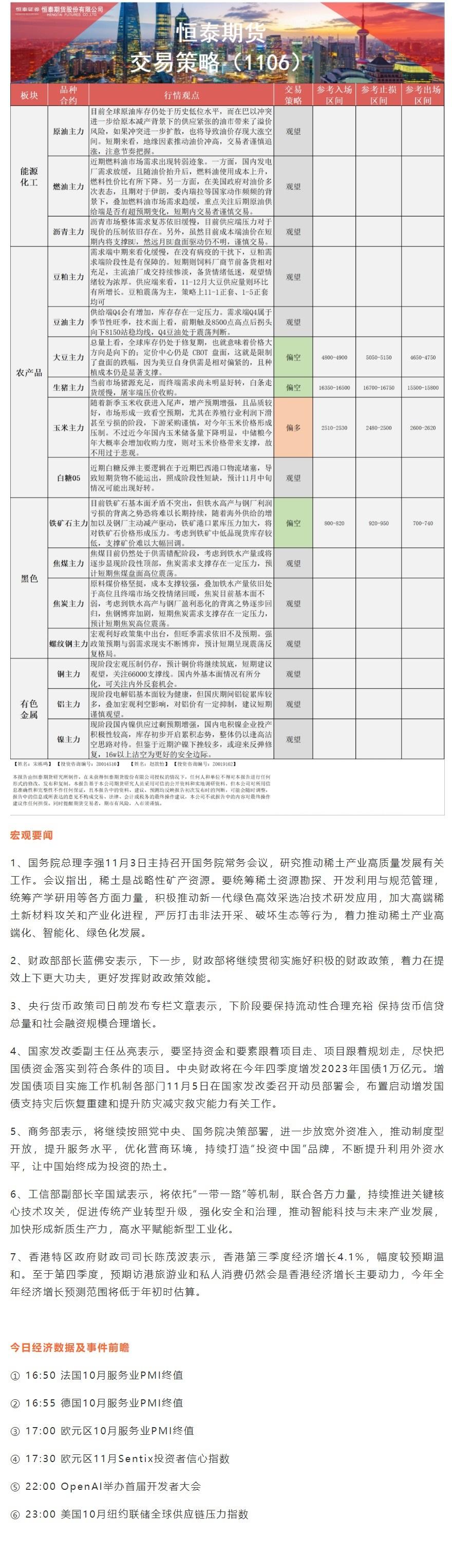
恒泰期货11月6日交易策略:铁水产量阶段性见顶回落 钢材需求预期转弱
行情分析
-
2年前
中信期货11月6日晨报:宏观定价或持续,黑色原料多头和反套交易继续关注
行情分析
-
2年前
智库警告:欧洲天然气储量创历史新高,但冬季担忧依然存在
行情分析
-
2年前
亚洲时段6大货币对、美元指数及黄金阻力/支持位
行情分析
-
2年前
市场大佬警告:巴菲特最青睐的指标正在闪烁红灯
行情分析
-
2年前
四大利空拖累加元走势!投行唱多声响起,年底前或迎反弹机会?
行情分析
-
2年前
“股神”也亏钱“割肉”!伯克希尔抛售近400亿美元股票,现金储备飙升至记录高位
«
1
2
...
495
496
497
498
499
500
501
...
887
888
»
Facebook Messenger
Email