外汇平台
联系客服
Open menu
首页
行情分析
进入官网
联系客服
Close menu
首页
行情分析
市场分析
行情分析
-
2年前
经纪商:11月1日外汇实战策略
行情分析
-
2年前
一张图:2023/11/01黄金原油外汇股指"枢纽点+多空占比"一览
行情分析
-
2年前
期货公司观点汇总一张图:11月1日农产品(棉花、豆粕、白糖、玉米、鸡蛋、生猪等)
行情分析
-
2年前
期货公司观点汇总一张图:11月1日有色系(铜、锌、铝、镍、锡等)
行情分析
-
2年前
期货公司观点汇总一张图:11月1日黑色系(螺纹钢、焦煤、焦炭、铁矿石、动力煤等)
行情分析
-
2年前
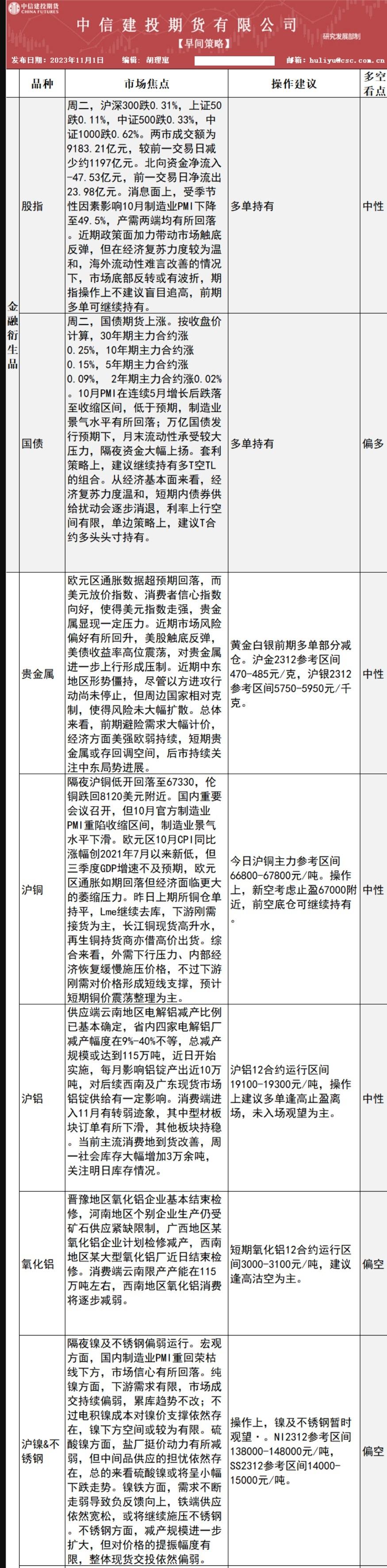
中信建投期货11月1日早间交易策略
行情分析
-
2年前
欧洲正潜伏着一个“火药桶”!塞尔维亚和科索沃发生致命枪战,警惕冲突升级
行情分析
-
2年前
中信期货:PMI不及预期,有色小幅回调
行情分析
-
2年前
日元暴跌至一年低位后,日本最高外汇官员重磅警告:必要时随时准备进场干预
行情分析
-
2年前
海通期货11月1日原油日报:油价重心继续下移,WTI原油已经接近10月低点
行情分析
-
2年前
长江期货11月1日期货市场交易指引
行情分析
-
2年前
CBOT持仓:小麦在供应充足的情况下徘徊在三周低点附近
行情分析
-
2年前
华泰期货11月1日原油日报:API原油库存小幅增加,欧佩克产量小幅回升
行情分析
-
2年前
恒泰期货11月1日早盘精要
行情分析
-
2年前
亚洲时段6大货币对、美元指数及黄金阻力/支持位
«
1
2
...
500
501
502
503
504
505
506
...
887
888
»
Facebook Messenger
Email