外汇平台
联系客服
Open menu
首页
行情分析
进入官网
联系客服
Close menu
首页
行情分析
市场分析
行情分析
-
2年前
现货黄金涨势受阻,投资者情绪受到两方面因素安抚
行情分析
-
2年前
国信期货20230801日报:原油震荡上涨,螺纹轻仓沽空,股指多单轻仓
行情分析
-
2年前
期货公司观点汇总一张图:7月31日农产品(棉花、豆粕、白糖、玉米、鸡蛋、生猪等)
行情分析
-
2年前
期货公司观点汇总一张图:7月31日有色系(铜、锌、铝、镍、锡等)
行情分析
-
2年前
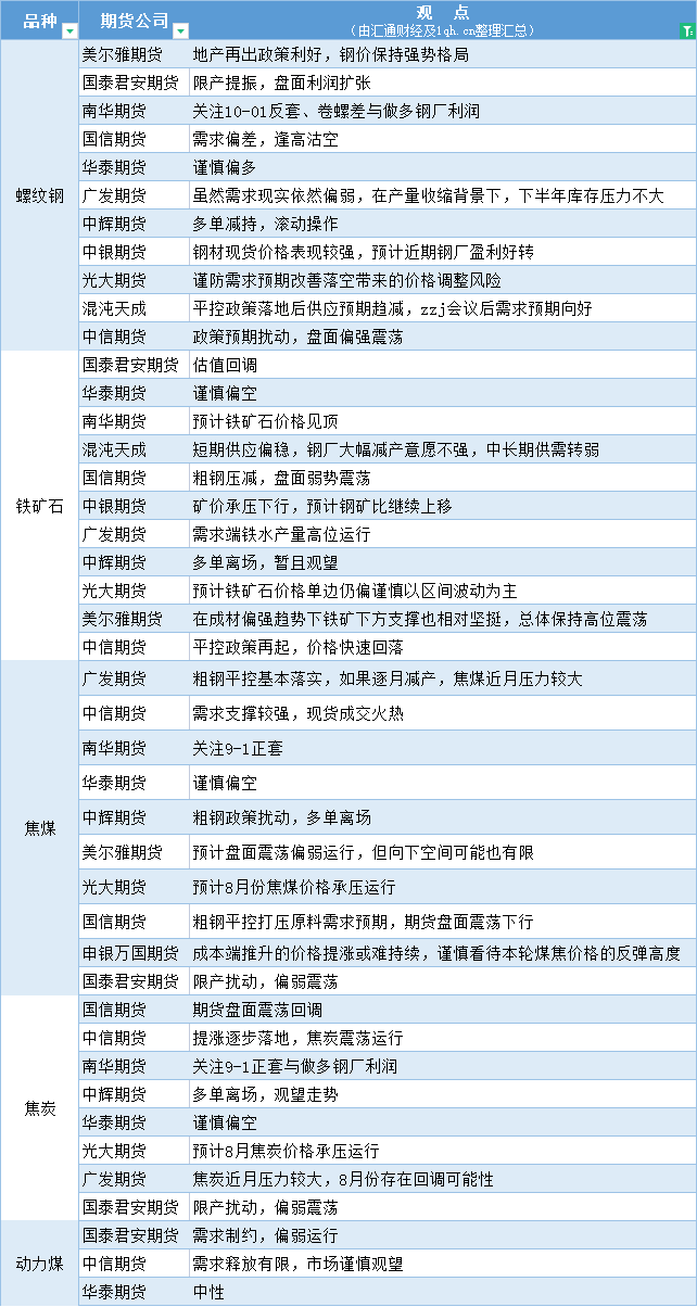
期货公司观点汇总一张图:7月31日黑色系(螺纹钢、焦煤、焦炭、铁矿石、动力煤等)
行情分析
-
2年前
长安期货7月31日原油日报:美国经济数据持续强势,国内制造业PMI与修复消费会议或引发关注
行情分析
-
2年前
黄金交易提醒:PCE数据提振加息尾声押注,市场看涨黄金后市,本周目光转向非农
行情分析
-
2年前
中信建投期货7月31日贵金属早报:通胀忧虑再度缓解,贵金属偏强运行
行情分析
-
2年前
三立期货7月31日早间内参——宏观
行情分析
-
2年前
原油交易提醒:油价周线五连阳,沙特预计延长减产计划至9月
行情分析
-
2年前
外汇交易提醒:PCE数据拖累美元走势,日元在日本央行微调政策后剧震逾300点
行情分析
-
2年前
7月31日重点数据和大事件前瞻
行情分析
-
2年前
7月31日财经早餐:聚焦两大央行利率决议,关注日本央行会议纪要
行情分析
-
2年前
特别呈现:降准宽松热议不断,中国央行利率八张图一览
行情分析
-
2年前
CFTC商品持仓解读:投机者减少黄金净多头头寸
«
1
2
...
588
589
590
591
592
593
594
...
887
888
»
Facebook Messenger
Email