外汇平台
联系客服
Open menu
首页
行情分析
进入官网
联系客服
Close menu
首页
行情分析
市场分析
行情分析
-
2年前
中信建投期货6月2日贵金属早报:加息预期大幅降温,贵金属上涨
行情分析
-
2年前
6月2日汇市观潮:欧元、英镑和日元技术分析
行情分析
-
2年前
黄金交易提醒:非农来袭!加息预期遭弃,美元初步“筑顶”,金价剑指2000关口?
行情分析
-
2年前
黄金市场分析:需要首先突破50日移动均线,然后再攻击2000美元大关
行情分析
-
2年前
外汇交易提醒:美联储6月或跳过加息,美元大跌,汇丰称欧元区通胀下降利好欧元
行情分析
-
2年前
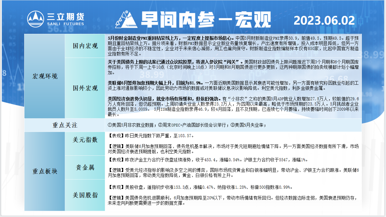
三立期货6月2日早间内参——宏观
行情分析
-
2年前
三立期货6月2日早间内参——能化
行情分析
-
2年前
原油交易提醒:债务上限谈判乐观,油价创两周最大涨幅,聚焦OPEC+会议
行情分析
-
2年前
6月2日重点数据和大事件前瞻
行情分析
-
2年前
6月2日财经早餐:美国数据疲软后6月加息押注消退,金价攀升至一周高点
行情分析
-
2年前
黄金周评:金价时隔三周重新收阳,FED加息欲按下暂停键
行情分析
-
2年前
汇市周评:FED暂停加息预期美元回落,欧英升息预期欧元和英镑齐升
行情分析
-
2年前
机构评非农:劳动力市场非常强劲,美联储恐很难暂停加息
行情分析
-
2年前
美国5月非农喜忧参半,黄金跳水近7美元后回补半数失地
行情分析
-
2年前
国际油价上涨逾1%,债限法案落地,焦点转向OPEC+会议
«
1
2
...
639
640
641
642
643
644
645
...
887
888
»
Facebook Messenger
Email