外汇平台
联系客服
Open menu
首页
行情分析
进入官网
联系客服
Close menu
首页
行情分析
市场分析
行情分析
-
3年前
4月17日-4月21日当周重点数据和大事件前瞻
行情分析
-
3年前
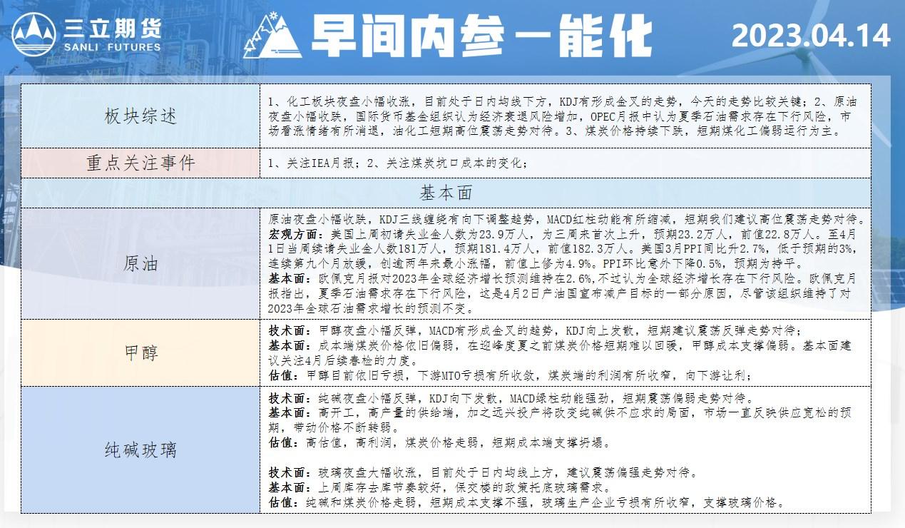
三立期货4月14日早间内参——能化
行情分析
-
3年前
外汇交易提醒:PPI降温美指创逾两个月新低,欧银加息预期强烈,欧元创一年新高
行情分析
-
3年前
原油交易提醒:夏季需求面临下行风险!经济衰退担忧限制油价上涨
行情分析
-
3年前
4月14日重点数据和大事件前瞻
行情分析
-
3年前
外汇周评:欧元连涨四周,欧银比美联储更大胆
行情分析
-
3年前
金市周评:金价延续强劲升势,全球经济放缓担忧情绪支持金价
行情分析
-
3年前
NYMEX原油短线下看80.96美元
行情分析
-
3年前
美原油交易策略:油价受阻于200日均线,关注IEA月报
行情分析
-
3年前
国际金价高位持稳,FED鹰派服软,亚洲大买家强势崛起
行情分析
-
3年前
德商银行放话:市场低估澳洲进一步加息决心,澳元有望获提振!
行情分析
-
3年前
国际金价上看2052美元
行情分析
-
3年前
野村称年底前镑美或升至1.30,但需警惕英银转鸽!
行情分析
-
3年前
现货黄金交易策略:金价遭遇2050关口阻力,关注“恐怖数据”
行情分析
-
3年前
一张图:黄金原油外汇股指"枢纽点+多空占比"一览(2023/04/14周五)
«
1
2
...
688
689
690
691
692
693
694
...
887
888
»
Facebook Messenger
Email