外汇平台
联系客服
Open menu
首页
行情分析
进入官网
联系客服
Close menu
首页
行情分析
市场分析
行情分析
-
3年前
国信期货早评:美CPI符合市场预期,金银震荡偏强
行情分析
-
3年前
长安期货贵金属早评:今日贵金属期价或震荡偏强,建议投资者以偏多短差操作为主
行情分析
-
3年前
长安期货原油早评:油价跳水跌破72美元大关,偏弱运行下或存反弹风险
行情分析
-
3年前
期货公司观点汇总一张图:3月15日农产品(棉花、豆粕、白糖、玉米、鸡蛋、生猪等)
行情分析
-
3年前
期货公司观点汇总一张图:3月15日有色系(铜、锌、铝、镍、锡等)
行情分析
-
3年前
期货公司观点汇总一张图:3月15日黑色系(螺纹钢、焦煤、焦炭、铁矿石、动力煤等)
行情分析
-
3年前
统计局:2023年1—2月份能源生产情况
行情分析
-
3年前
专家称银行倒闭将迫使美联储3月暂停加息,金价将尽情表现
行情分析
-
3年前
伊朗和沙特达成外交协议,这会降低油价吗?
行情分析
-
3年前
【东海期货3月15日产业链日报】贵金属篇:美CPI符合预期,外金银涨势放缓
行情分析
-
3年前
【东海期货3月15日产业链日报】能化篇:需求预期低迷,油价跌至3月低点
行情分析
-
3年前
【东海期货3月15日宏观金融日报】:美国银行业动荡蔓延担忧缓解,全球风险偏好升温
行情分析
-
3年前
黄金交易提醒:“恐怖数据”来袭,多头或继续发力?
行情分析
-
3年前
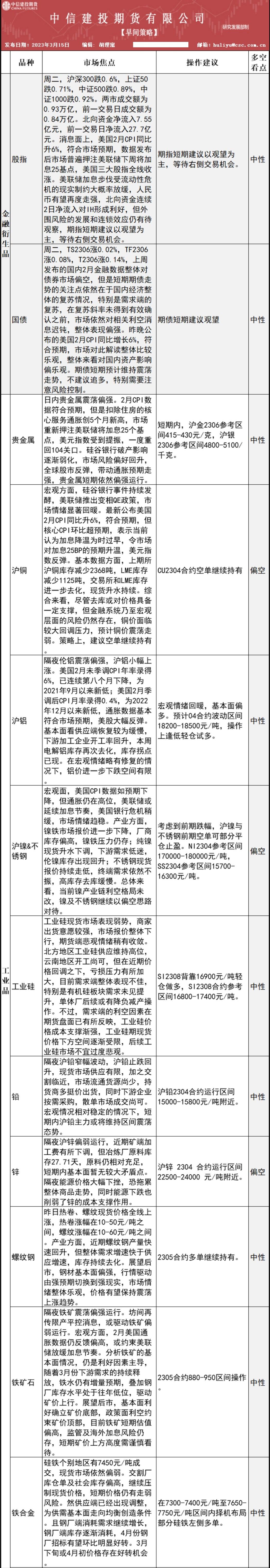
中信建投期货3月15日早间交易策略
行情分析
-
3年前
3月15日汇市观潮:欧元、英镑和日元技术分析
«
1
2
...
713
714
715
716
717
718
719
...
887
888
»
Facebook Messenger
Email