外汇平台
联系客服
Open menu
首页
行情分析
进入官网
联系客服
Close menu
首页
行情分析
市场分析
行情分析
-
3年前
原油交易提醒:美股大涨逾2%,亚洲经济重新开放提振油价
行情分析
-
3年前
外汇交易提醒:两大数据重击美元,本周关注美国通胀数据
行情分析
-
3年前
1月9日重点数据和大事件前瞻
行情分析
-
3年前
1月9日财经早餐:聚焦美联储官员讲话,鲍威尔参与关于央行独立性的讨论
行情分析
-
3年前
CFTC商品持仓解读:黄金净多头头寸创最近逾七个月新高
行情分析
-
3年前
1月7日财经早餐:金价触及七个月最高,市场预期美联储将不再那么鹰派
行情分析
-
3年前
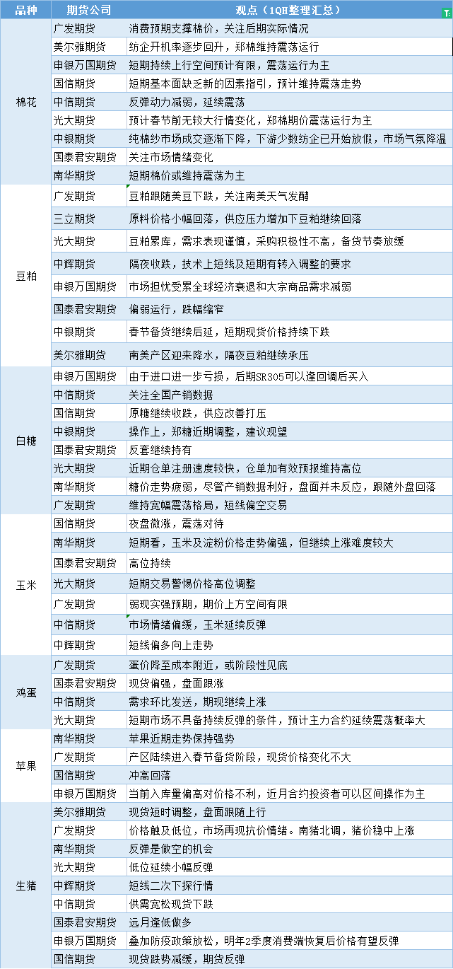
期货公司观点汇总一张图:1月6日农产品(棉花、豆粕、白糖、玉米、鸡蛋、生猪等)
行情分析
-
3年前
期货公司观点汇总一张图:1月6日有色系(铜、锌、铝、镍、锡等)
行情分析
-
3年前
期货公司观点汇总一张图:1月6日黑色系(螺纹钢、焦煤、焦炭、铁矿石、动力煤等)
行情分析
-
3年前
美国12月非农来袭!专家预测增加20万左右概率较低,跌破10万概率很高
行情分析
-
3年前
中信建投期货1月6日交易策略
行情分析
-
3年前
1月6日汇市观潮:欧元、英镑和日元技术分析
行情分析
-
3年前
黄金市场分析:价格若失守1820-1830区域,将进一步下滑寻找强硬支撑点
行情分析
-
3年前
【东海期货1月6日宏观金融日报】:美国就业数据强劲,美元大幅走强
行情分析
-
3年前
长安期货原油早评:建议区间短差,不宜过度追涨逐跌
«
1
2
...
777
778
779
780
781
782
783
...
887
888
»
Facebook Messenger
Email