外汇平台
联系客服
Open menu
首页
行情分析
进入官网
联系客服
Close menu
首页
行情分析
市场分析
行情分析
-
3年前
外汇交易提醒:日本央行意外调整国债收益率范围,日元暴涨近4%创四个月新高
行情分析
-
3年前
12月21日重点数据和大事件前瞻
行情分析
-
3年前
EIA原油库存降幅超预期,美油短线拉升0.5美元
行情分析
-
3年前
现货黄金回落,多头尚有紧箍咒,须关注两方面动向
行情分析
-
3年前
期货公司观点汇总一张图:12月20日农产品(棉花、豆粕、白糖、玉米、鸡蛋、生猪等)
行情分析
-
3年前
期货公司观点汇总一张图:12月20日有色系(铜、锌、铝、镍、锡等)
行情分析
-
3年前
期货公司观点汇总一张图:12月20日黑色系(螺纹钢、焦煤、焦炭、铁矿石、动力煤等)
行情分析
-
3年前
机构预测黄金2023年艰难开局,但有望因美联储降息迎来光明!
行情分析
-
3年前
国信期货早评:美石油收储支撑油价反弹,金银震荡偏弱
行情分析
-
3年前
俄乌冲突最大赢家?分析称美国明年有望成为原油净出口国
行情分析
-
3年前
海外财经媒体焦点:大摩警告美企盈利跌幅或堪比2008年 欧盟就天然气价格上限达成协议
行情分析
-
3年前
中辉期货能源早盘关注:缺乏核心热点驱动,价格以震荡为主,建议观望
行情分析
-
3年前
中辉期货宏观早报:央行激进表态给市场带来压力,经济下行也打压资产价格
行情分析
-
3年前
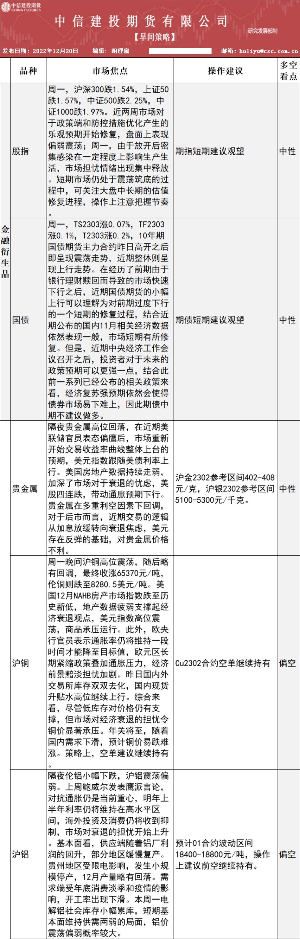
中信建投期货12月20日早间交易策略
行情分析
-
3年前
【东海期货12月20日宏观金融日报】:衰退担忧继续发酵,全球风险偏好继续降温
«
1
2
...
795
796
797
798
799
800
801
...
887
888
»
Facebook Messenger
Email