外汇平台
联系客服
Open menu
首页
行情分析
进入官网
联系客服
Close menu
首页
行情分析
市场分析
行情分析
-
3年前
三立期货11月22日早间内参——宏观
行情分析
-
3年前
中辉期货宏观早报:全球货币紧缩的节奏或发生变化,关注美欧货币政策会议纪要
行情分析
-
3年前
长安期货原油早评:价格将震荡,建议区间短差操作
行情分析
-
3年前
油价止跌有望!OPEC石油日产量将增加50万桶?沙特回应是假消息
行情分析
-
3年前
长安期货贵金属早评:逢低做多操作,注意止盈止损
行情分析
-
3年前
长安期货原油早评:价格将震荡,建议区间短差操作
行情分析
-
3年前
期货公司观点汇总一张图:11月21日农产品(棉花、豆粕、白糖、玉米、鸡蛋、生猪等)
行情分析
-
3年前
【东海期货11月21日宏观金融日报】:美联储官员偏鹰发声,美元小幅反弹
行情分析
-
3年前
期货公司观点汇总一张图:11月21日有色系(铜、锌、铝、镍、锡等)
行情分析
-
3年前
期货公司观点汇总一张图:11月21日黑色系(螺纹钢、焦煤、焦炭、铁矿石、动力煤等)
行情分析
-
3年前
中辉期货宏观早报:欧美通胀有所回落,加息节奏或放缓
行情分析
-
3年前
一张图:交易品种枢纽点+多空占比一览(2022/11/21周一)
行情分析
-
3年前
【东海期货11月21日产业链日报】贵金属篇:美国成屋销售延续下行,金银震荡
行情分析
-
3年前
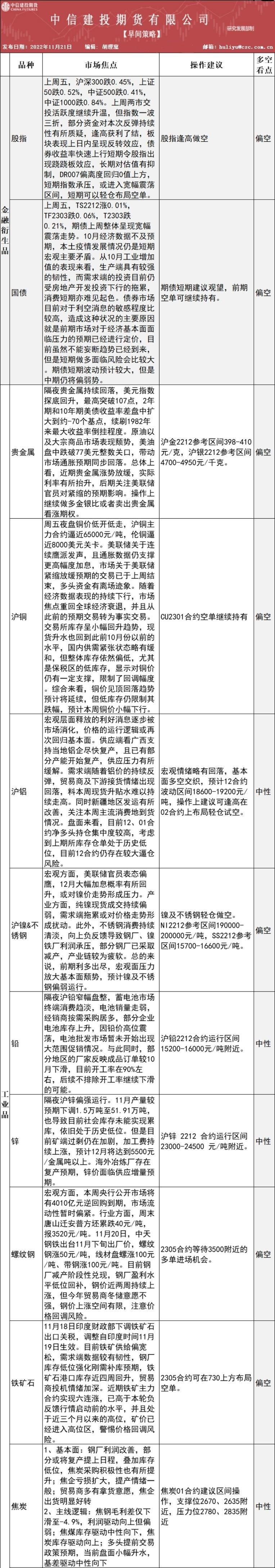
中信建投期货11月21日早间交易策略
行情分析
-
3年前
中辉期货能源早盘关注:短期内供给有收紧趋势,价格走势还有较大不确定性
«
1
2
...
824
825
826
827
828
829
830
...
887
888
»
Facebook Messenger
Email