外汇平台
联系客服
Open menu
首页
行情分析
进入官网
联系客服
Close menu
首页
行情分析
市场分析
行情分析
-
3年前
金市周评:FED鹰派压顶但全球放缓限制下跌,金价继续承压
行情分析
-
3年前
原油周评:油价续走低,美联储加息主导市场情绪
行情分析
-
3年前
美油创逾两周新低,衰退预期明晰,但空头须警惕两大风险
行情分析
-
3年前
NYMEX原油仍下看80.02美元
行情分析
-
3年前
国际金价承压,美指再创逾20年新高,FED意图被彻底认清
行情分析
-
3年前
国际金价后市仍下看1643美元
行情分析
-
3年前
美原油交易策略:全球股市普遍下跌拖累油价,欧美PMI数据或“补刀”
行情分析
-
3年前
现货黄金交易策略:金价陷入震荡,关注欧美国家PMI数据
行情分析
-
3年前
专家称现在或是购金时刻,短期有足够动能推高价格上涨50美元!
行情分析
-
3年前
一张图:9月23日黄金白银、原油、股指、外汇“枢纽点+多空信号”
行情分析
-
3年前
美国利率可能上升,会不会引发另一场亚洲金融危机?专家安慰“历史不太可能重演”
行情分析
-
3年前
市场担心美联储利率2023年可能升至5%,难避经济衰退!
行情分析
-
3年前
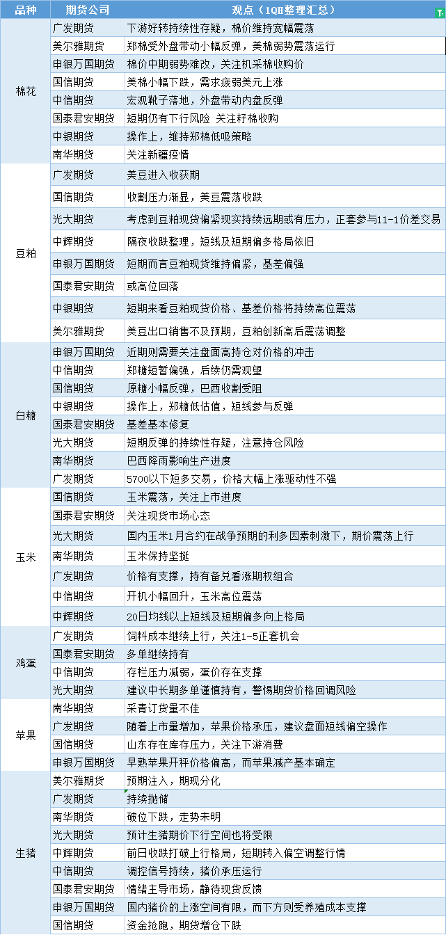
期货公司观点汇总一张图:9月23日农产品(棉花、豆粕、白糖、玉米、鸡蛋、生猪等)
行情分析
-
3年前
期货公司观点汇总一张图:9月23日有色系(铜、锌、铝、镍、锡等)
行情分析
-
3年前
【东海期货9月23日产业链日报】贵金属篇:汇市波动剧烈,内盘金价偏强运行
«
1
2
...
880
881
882
883
884
885
886
887
888
»
Facebook Messenger
Email