行情分析
-
3年前
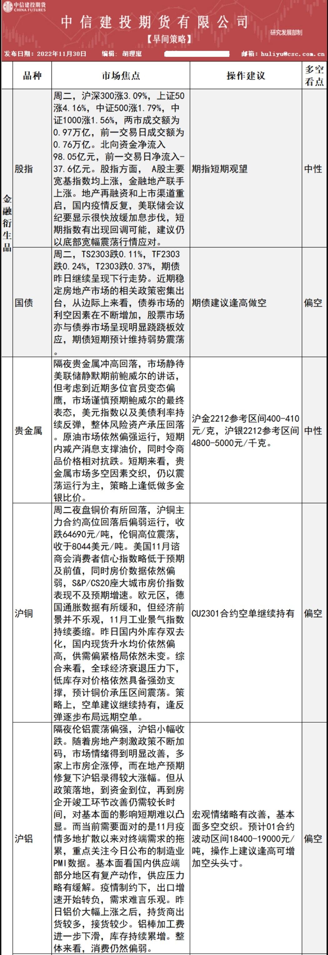
汇通财经APP讯——铜:全球经济衰退压力下,低库存对价格依然具备强劲支撑,预计铜价承压区间震荡。策略上,空单建议继续持有,逢反弹逐步布局远期空单。




标题:中信建投期货11月30日早间交易策略
地址:https://www.iurisduxa.com/article/1043.html