行情分析
-
3年前
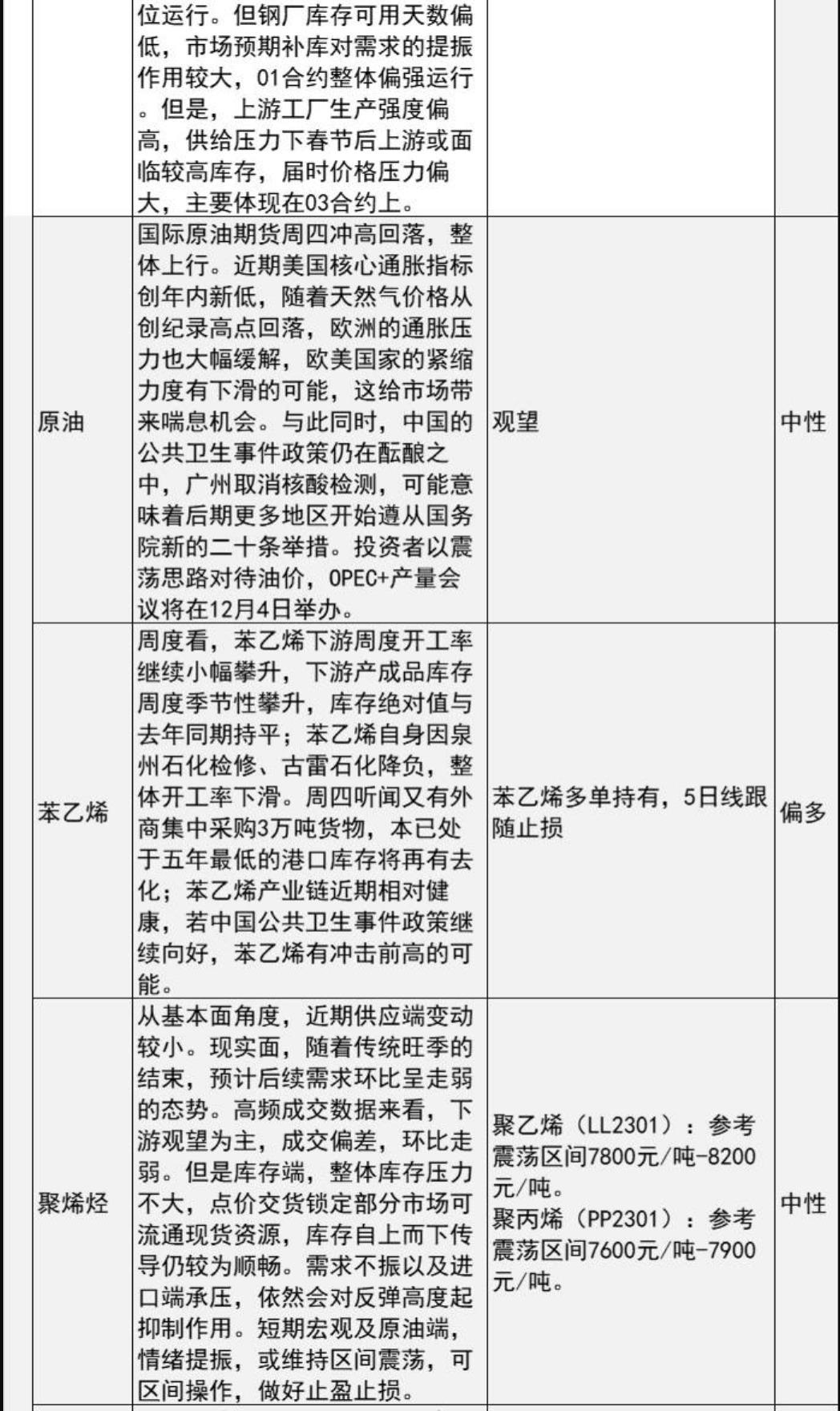
汇通财经APP讯——原油:国际原油期货周四冲高回落,整体上行;投资者以震荡思路对待油价,OPEC+产量会议将在12月4日举办。









标题:中信建投期货12月2日早间交易策略
地址:https://www.iurisduxa.com/article/1082.html