外汇平台
联系客服
Open menu
首页
行情分析
进入官网
联系客服
Close menu
首页
行情分析
行情分析
-
3年前
中信建投期货12月6日早间交易策略
汇通财经APP讯——
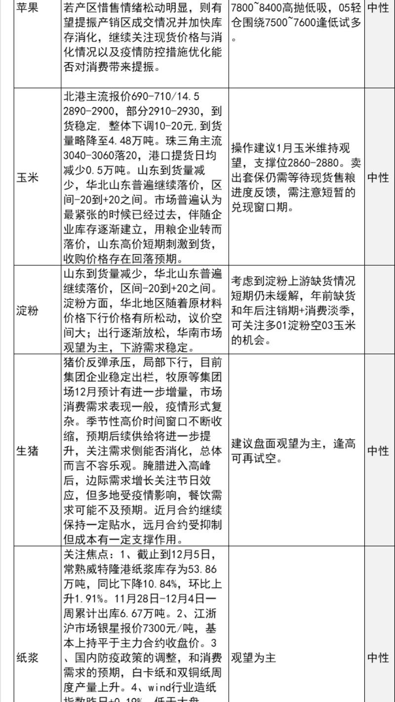
贵金属:在多空利空下大幅下跌,后续仍需关注美元反弹的持续性。
甲醇:短期底部震荡偏弱,参考震荡区间2470-2570元/吨。
尿素:短期注意期价反弹高度,上涨压力较大,参考震荡区间2550-2680元/吨。
铝:宏观情绪偏多,基本面偏弱。操作上建议逢高在远期合约布局空单。
铜:全球低库存对价格形成强劲支撑,但宏观面偏空。策略上,空单建议继续持有,逢高布局空单。
螺纹钢:钢价向上空间由防疫放松及地产复苏预期打开,但反弹高度需冷静看待。
铁矿石:近期钢厂盈利处于低位,下游需求进入淡季,若钢厂冬储不及预期,矿价上行空间有限。
不锈钢:本轮反弹主要由宏观利好所驱动,后续走势需进一步关注宏观情绪变化。
中信建投期货公司授权文本由“专注期货开户交易及专业行情分析资讯网站”:【一期货 www.1qh.cn】转发
标题:中信建投期货12月6日早间交易策略
地址:https://www.iurisduxa.com/article/1134.html
-->
也许
你
喜欢
行情分析
-
11个月前
日本国债收益率创16年新高,或将带动美日超跌反弹
行情分析
-
11个月前
分析师:美2月CPI和PPI或促使美联储提早降息,或引发金价新一轮涨势
行情分析
-
11个月前
加拿大央行或连续第七次降息,加元或将承压下行
行情分析
-
11个月前
衰退阴云笼罩:分析师下调美债收益率预测,通胀担忧退居次席
行情分析
-
11个月前
原油交易提醒:美国CPI携手EIA库存数据登场,油价继续下行?
行情分析
-
11个月前
中信建投期货:流动性风险暂缓 贵金属再度回升
Facebook Messenger
Email