行情分析
-
3年前
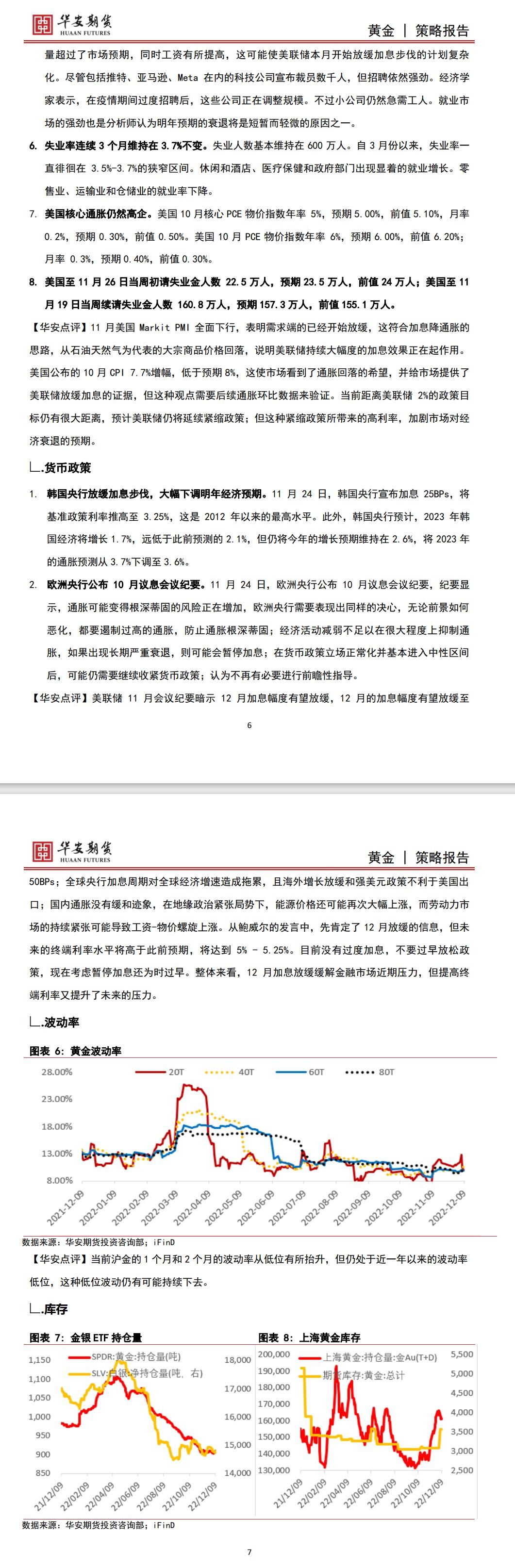
汇通财经APP讯——美联储11月会议纪要暗示 12月加息幅度有望放缓,12月的加息幅度有望放缓至50BPs;全球央行加息周期对全球经济增速造成拖累,且海外增长放缓和强美元政策不利于美国出口;国内通胀没有缓和迹象,在地缘政治紧张局势下,能源价格还可能再次大幅上涨,而劳动力市场的持续紧张可能导致工资-物价螺旋上涨。从鲍威尔的发言中,先肯定了 12月放缓的信息,但未来的终端利率水平将高于此前预期,将达到5%-5.25%。目前没有过度加息,不要过早放松政策,现在考虑暂停加息还为时过早。整体来看,12月加息放缓缓解金融市场近期压力,但提高终端利率又提升了未来的压力。



标题:【华安期货】贵金属12月11日周报:衰退交易渐进,金价延续偏强态势
地址:https://www.iurisduxa.com/article/1231.html