行情分析
-
3年前
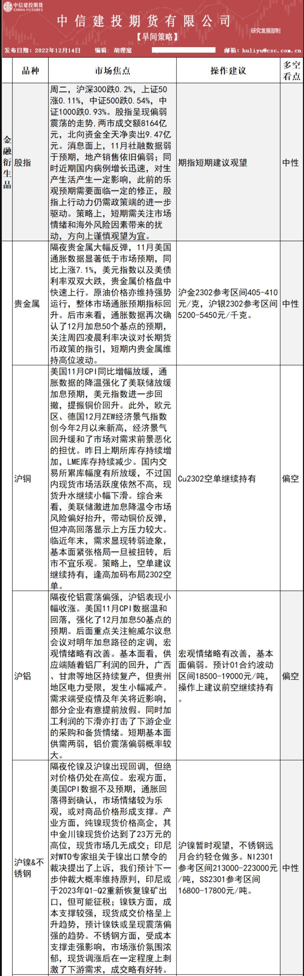
汇通财经APP讯——原油:原油价格亦维持强势运行,整体市场通胀预期指标回升。短期基本面供需两弱,铝价震荡偏弱概率较大。







标题:中信建投期货12月14日早间交易策略
地址:https://www.iurisduxa.com/article/1257.html