外汇平台
联系客服
Open menu
首页
行情分析
进入官网
联系客服
Close menu
首页
行情分析
行情分析
-
3年前
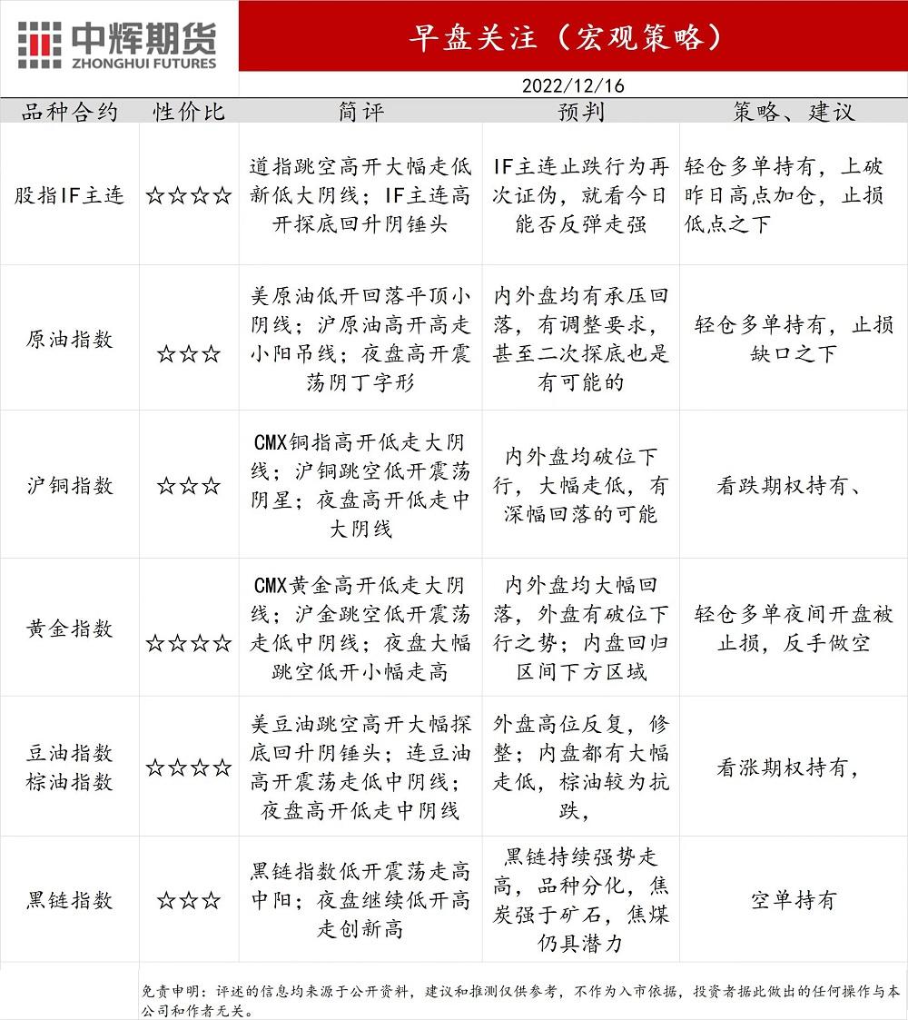
长安期货宏观策略:沪铜看跌期权持有,黄金轻仓多单夜间开盘被止损,反手做空
汇通财经APP讯——
12月16日,长安期货发布宏观策略,建议原油多单持有,止损缺口之下,沪铜看跌期权持有,黄金轻仓多单夜间开盘被止损,反手做空。
长安期货公司授权文本由“专注期货开户交易及专业行情分析资讯网站”:【一期货 www.1qh.cn】转发
标题:长安期货宏观策略:沪铜看跌期权持有,黄金轻仓多单夜间开盘被止损,反手做空
地址:https://www.iurisduxa.com/article/1300.html
-->
也许
你
喜欢
行情分析
-
11个月前
日本国债收益率创16年新高,或将带动美日超跌反弹
行情分析
-
11个月前
分析师:美2月CPI和PPI或促使美联储提早降息,或引发金价新一轮涨势
行情分析
-
11个月前
加拿大央行或连续第七次降息,加元或将承压下行
行情分析
-
11个月前
衰退阴云笼罩:分析师下调美债收益率预测,通胀担忧退居次席
行情分析
-
11个月前
原油交易提醒:美国CPI携手EIA库存数据登场,油价继续下行?
行情分析
-
11个月前
中信建投期货:流动性风险暂缓 贵金属再度回升
Facebook Messenger
Email