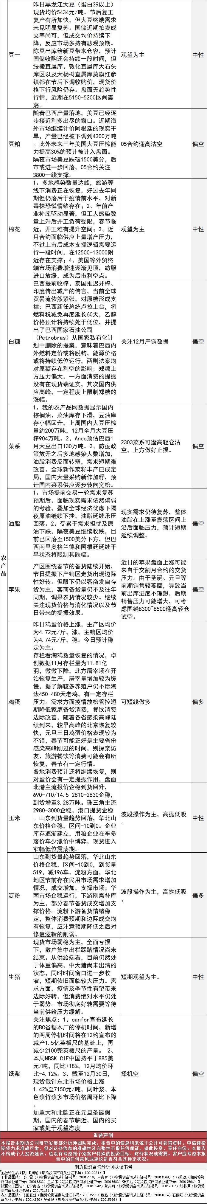
行情分析
-
3年前
汇通财经APP讯——在市场一致乐观预期后,油价经历了两天10%左右的调整幅度,市场目前面临的最大利空和不确定性是中国在1月8日放开国门后是否会引发全球新一波的疫情高峰,欧盟正在商讨是否要求中国入境旅客进行核酸检测,另一方面也有人担心海外人员入境是否带来新的变种病毒,导致中国病例数再度激增。中国需求的复苏向好是一个更大更长的逻辑,我们认为现在的担忧对价格的影响是短期的,同时这种担忧也无法在真正国门放开之前证伪,原油持仓合约的下降也加剧了波动率。产业一方没有必要期待最低点,我们认为经过两天的大幅调整,点价盘可适时入场。


标题:中信建投期货1月5日早间交易策略
地址:https://www.iurisduxa.com/article/1580.html