行情分析
-
3年前
汇通财经APP讯——美联储主席鲍威尔表示,物价稳定是健康经济的基础。在通胀高企的情况下恢复价格稳定可能需要采取短期内不受欢迎的措施。世行大砍今年全球经济增长预期,将2023年全球经济增长预期从去年6月份的增长3.0%下调至增长1.7%,这是近30年来第三低的增速,并警告称三年内第二次衰退或至。美联储主席鲍威尔表示,物价稳定是健康经济的基础。在通胀高企的情况下恢复价格稳定可能需要采取短期内不受欢迎的措施。世行大砍今年全球经济增长预期,将2023年全球经济增长预期从去年6月份的增长3.0%下调至增长1.7%,这是近30年来第三低的增速,并警告称三年内第二次衰退或至。


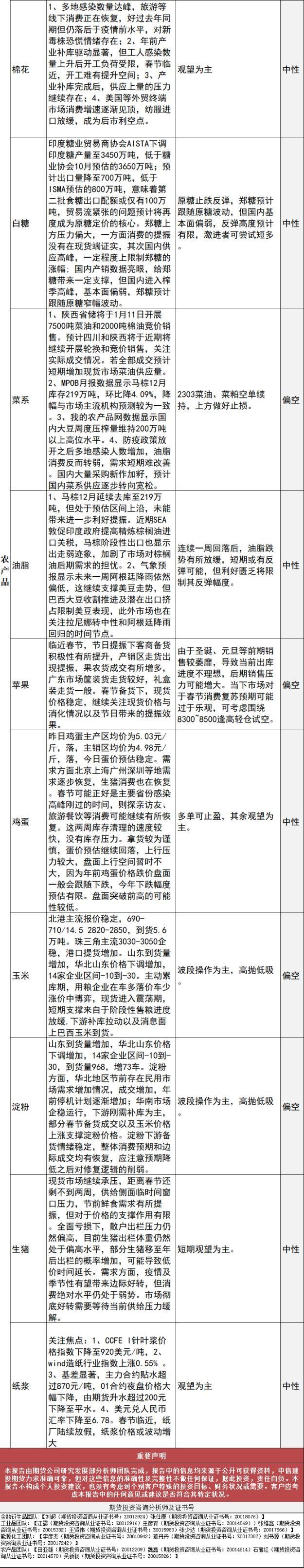
标题:中信建投期货1月11日早间交易策略
地址:https://www.iurisduxa.com/article/1671.html