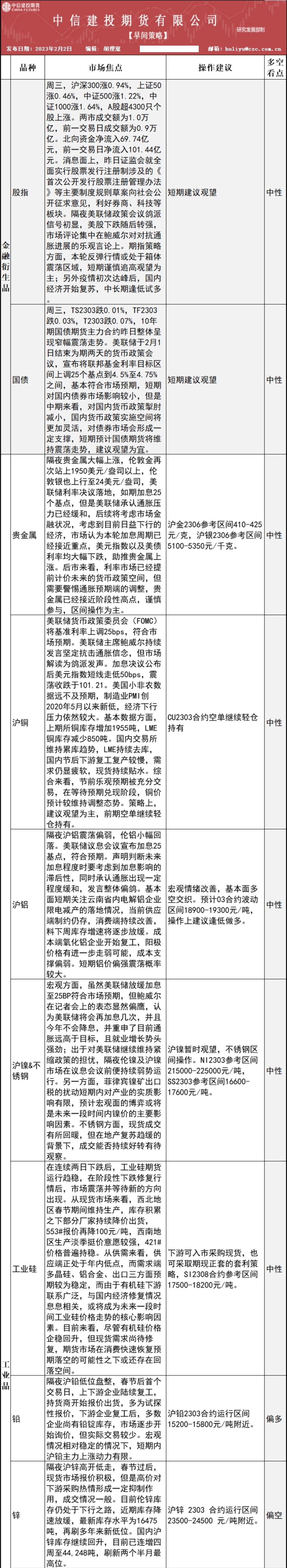
汇通财经APP讯——原油:海外基准油近期价格波动较大,月差跌幅受限,Brent1-3月差甚至逆势走高。中国经济复苏和海外有衰退哪种对全球经济的影响更大?两派的交锋在中国需求尚未显现强劲态势,?油库存没有大规模降库的情况下,非常容易受经济数据的刺激。投资者暂时以震荡思路对待。
沥青:沥青现货价格坚挺,稳中有所上涨,盘面价格延续偏强运行,整体基差走弱。沥青产能利用率持续低位,低开工、低库存背景下,沥青供应偏紧,预计短期偏强震荡运行。
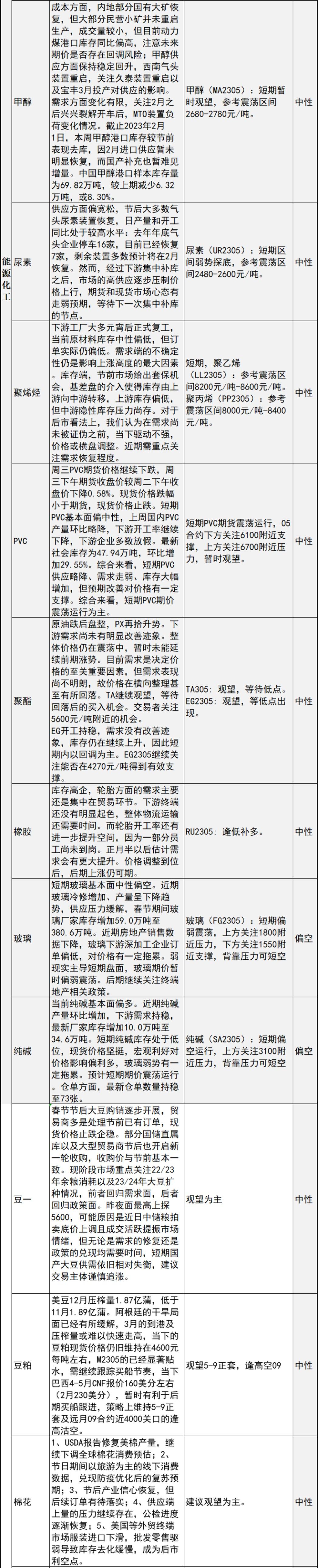
甲醇:远期受宏观预期转暖,甲醇期价估值受到一定抬升,但距离05交割时间还较长,需求的真正复苏需看到下游开工的逐步恢复,预计短期经过大幅上涨之后,期价可能震荡整理。
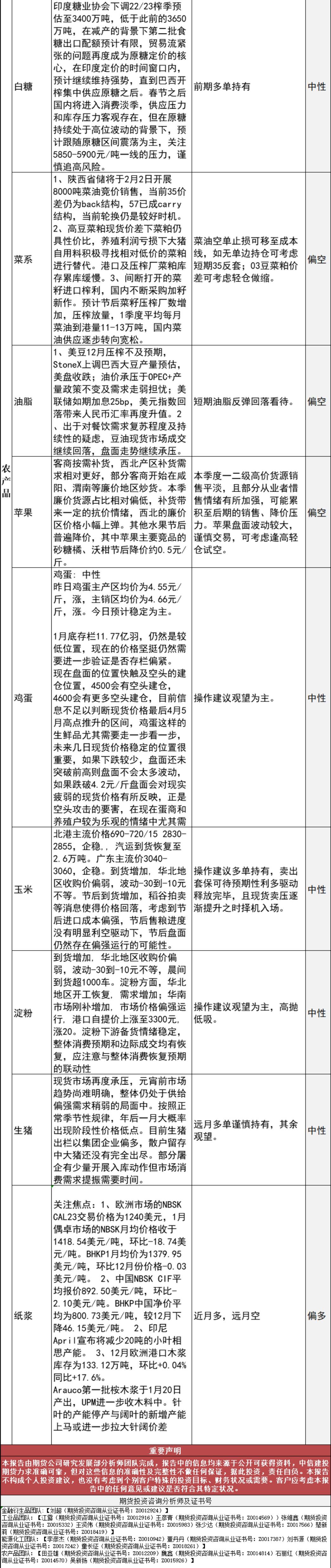
生猪:现货市场再度承压,元宵前市场趋势尚难明确,整体仍处于供给偏强需求稍弱的局面中。建议远月多单谨慎持有,其余观望。
鸡蛋:鸡蛋这样的生鲜品尤其需要走一步看一步,未来几日现货价格稳定的位置很重要,如果下跌较少,盘面还未突破前高则盘面不会太多波动,如果跌破 4.2 元/斤盘面会对现实疲弱的现货价格有所反映,正是空头攻击的要害,在现在蛋商和养殖户较为乐观的情绪中尤其需要有所警惕,建议观望为主。
苹果:本季度一二级高价货源销售平淡,且部分从业者惜售情绪有所加强,可能累积至后期的销售、降价压力;建议谨慎交易,可考虑逢高轻仓试空。




中信建投期货公司授权文本由“专注期货开户交易及专业行情分析资讯网站”:【一期货 www.1qh.cn】转发
标题:中信建投期货2月2日早间交易策略
地址:https://www.iurisduxa.com/article/1977.html