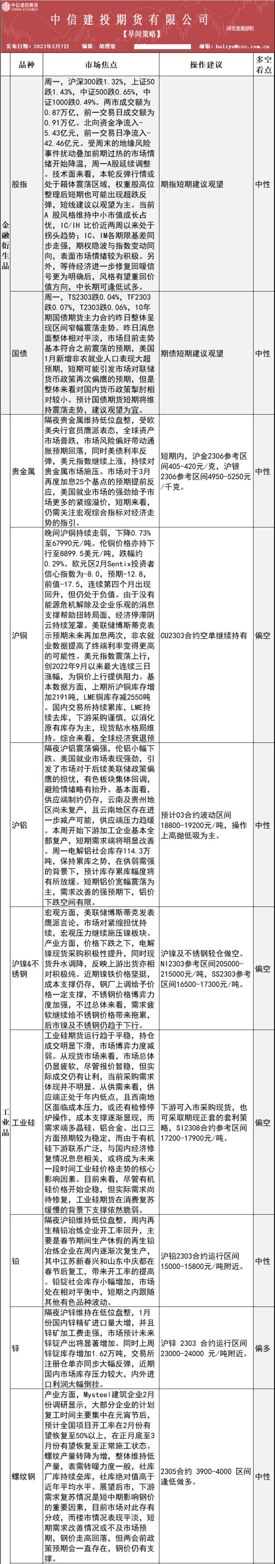
汇通财经APP讯——沥青:现货价格不同地区价格涨跌互现,盘面价格走跌,整体基差走强。需求端,刚需疲弱,下游业者备货需求尚可,短期内沥青延续偏强震荡运行,需进一步关注原油价格波动。
甲醇:短期国产甲醇供应边际回升,或抑制后期的反弹高度。进口方面,进口利润尚可,进口维持顺挂格局,伊朗装置陆续回归,3月港口进口量或出现明显回升,烯烃需求 乏力之下,关注港口库存是否出现明显回升。维持震荡整理,注意能否企稳,参考震荡区间2640-2740元/吨。
尿素:近期国际尿素价格大幅走弱,且在国内现货价格稳定的情况之下,出口并?利润,出口窗口已经关闭,港口货源回流至内地的情况较为明显。短期区间弱势探底,注意企稳时机,参考震荡区间2420-2550元/吨。
钢材:螺纹产量转降为增,整体维持低产量,表需转暖力度一般,社库厂库持续垒库,社库绝对值高于近年平均水平。短期需求改善情况或不及市场预期,钢价走高回落仍有支撑。
铅锌:市场预计未来锌锭产出将显著增加国内市场库存压力较大,内外进口利润大幅倒挂;铅锭社会库存小幅增加,市场处在相对平衡中,短期之内跟随其他有色品种波动。
生猪:发改委昨日发布生猪过度下跌一级预警,后续将开展收储工作,市场预期受到提振,市场的现实反转需要时间。建议尝试逢低布局多单,其余观望为主。



中信建投期货公司授权文本由“专注期货开户交易及专业行情分析资讯网站”:【一期货 www.1qh.cn】转发
标题:中信建投期货2月7日早间交易策略
地址:https://www.iurisduxa.com/article/2056.html