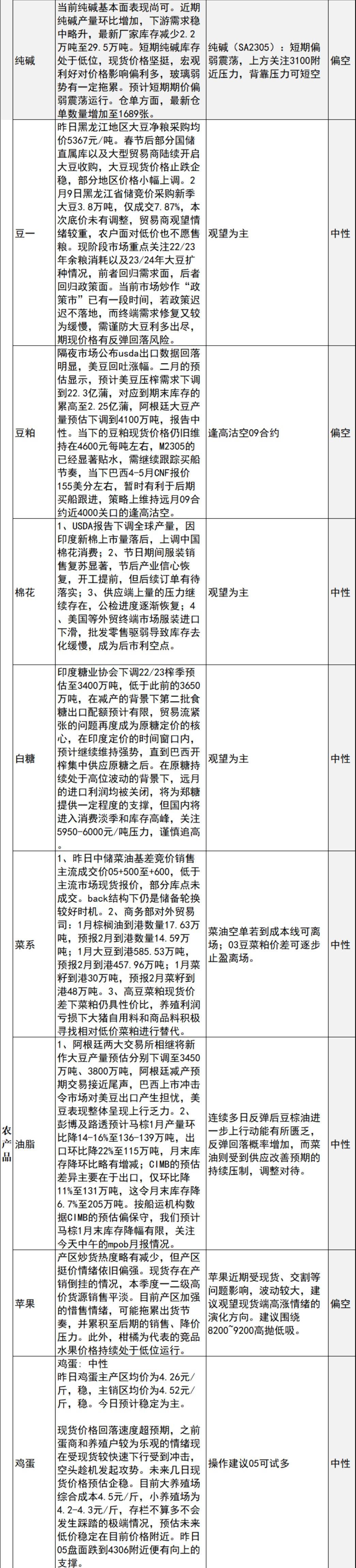
汇通财经APP讯——沥青:沥青炼厂供应端开工整体上升,然而下游道路交通市场刚需仍显疲弱且恢复缓慢,下游业者多以囤货为主,沥青库存有所累库,库存压力尚可。预计3月后沥青道路交通施工项目将逐步恢复,需求回暖,短期沥青将维持偏强震荡运行。
甲醇:甲醇基本面暂无明显变动,在煤价明显下挫和下游需求暂无明显提振之下,预计期价短期维持弱势震荡,关注3月甲醇装置的春检变动情况。
尿素:工业复工进度不及预期,农业苏皖地区需求维持,但因农业需求周期较长,刚需推进为主。整体看,短期煤价下行明显,尿素供应偏宽松,国内需求恢复不佳,且出口暂无明显利好,期价维持弱势震荡。
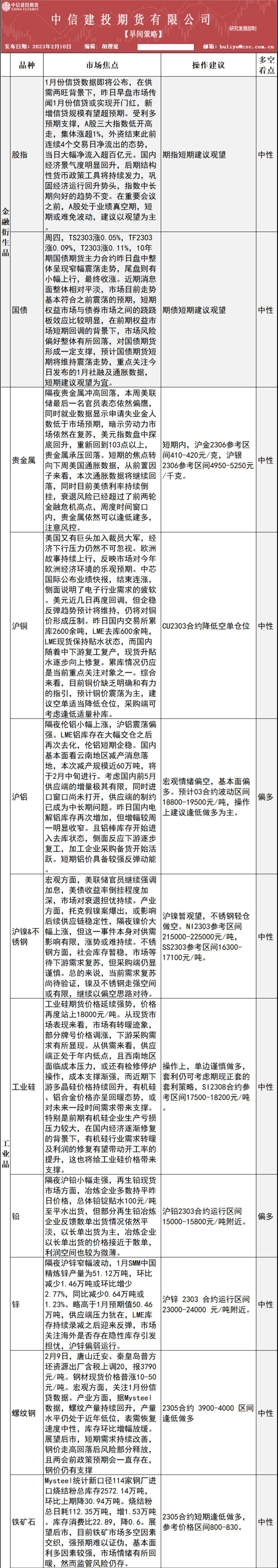
钢材:螺纹产量持续回升,产量水平仍处于近年低位,表需恢复速度中性,库存环比增幅放缓。展望后市,短期需求持续改善,钢价走高回落后风险部分释放,且两会前政策预期会一直存在,钢价仍有支撑。
铁矿石:目前铁矿市场多空因素交织,强预期难以证伪,基本面利多因素较强,市场情绪有所回暖,然而监管风险仍存。
双焦:炉料需求回升逻辑奏效的前提是市场暂停钢材负反馈交易;澳煤短期难以冲击国内市场,蒙方强推边境价交易;铁水产量回升空间取决于终端需求表现。焦煤库存驱
动向上,焦炭库存驱动向下。




中信建投期货公司授权文本由“专注期货开户交易及专业行情分析资讯网站”:【一期货 www.1qh.cn】转发
标题:中信建投期货2月10日早间交易策略
地址:https://www.iurisduxa.com/article/2110.html