行情分析
-
3年前
汇通财经APP讯——我们看到了中国原油需求复苏更
多的积极信号,中国的日常道路
交通量已飙升至2021年9月以来
的最高水平,上升趋势没有放缓
的迹象;欧盟也将逐步取消针对
来自中国旅行者的防疫限制,中
国和全球的航空交通量也处于升
势。


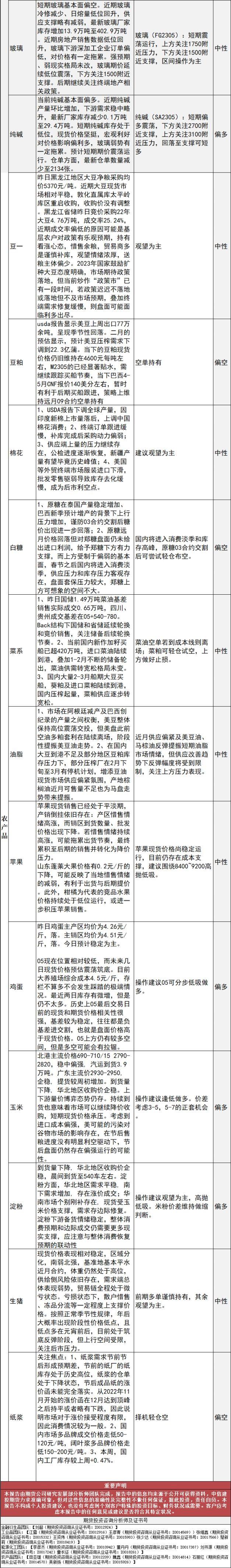
标题:中信建投期货2月17日早间交易策略
地址:https://www.iurisduxa.com/article/2196.html