行情分析
-
3年前
汇通财经APP讯——美联储倾向于放慢加息步伐,风险资产将得以喘息。国际原油期货周三大幅下挫,连续第六个交易日下跌,市场担心美联储的大幅加息会导致经济衰退。


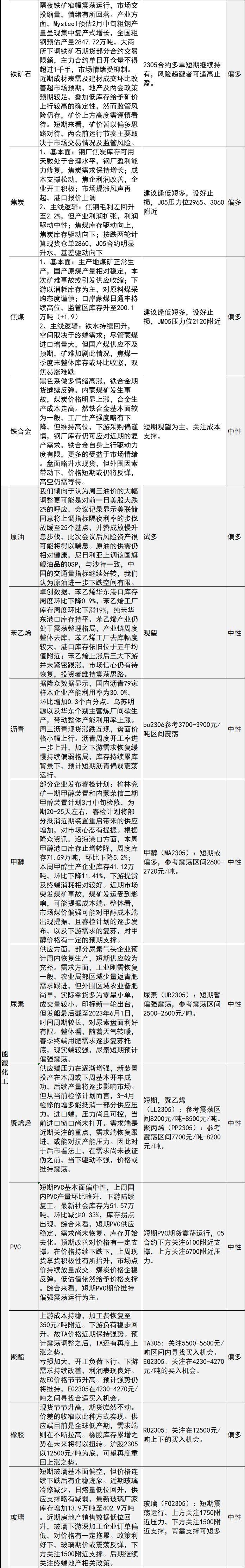
标题:中信建投期货2月23日早间交易策略
地址:https://www.iurisduxa.com/article/2284.html