汇通财经APP讯——贵金属:隔夜贵金属小幅走高,美国1月耐用品订单月率录得-4.5%,前值为5.1%,为2020年4月以来最大降幅。美国1月成屋签约销售指数月率录得8.1%,为 2020年6月以来最大增幅。
铝:消费端短期表现不及预期,巩义及华南地区在途货源充足,部分仓库有胀库风险。下游加工企业开工率恢复较为缓慢,静待需求进一步改善。本周一电解铝库存小幅累增,预计库存拐点将近。
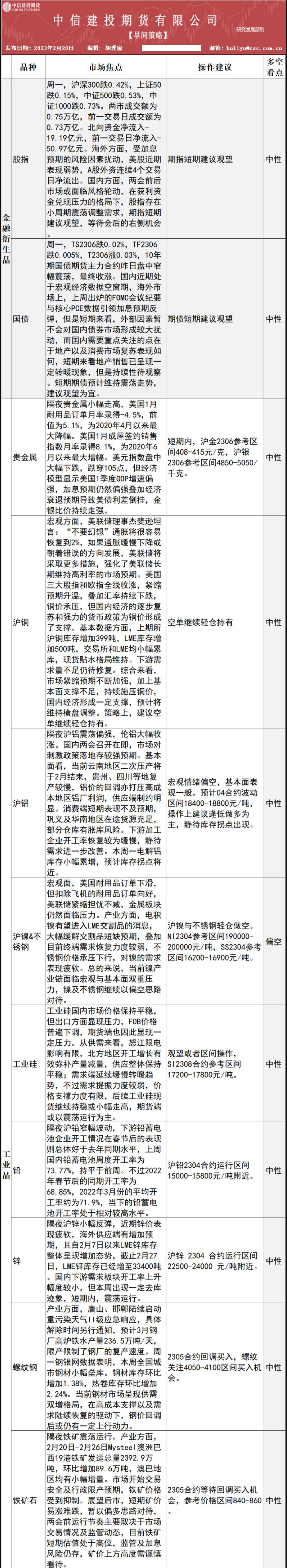
钢材:本周全国城市钢材小幅垒库。钢材库存环比增加1.38%,热卷库存环比增加2.24%。当前钢材市场呈现供需双增格局,在高成本支撑以及需求陆续恢复的驱动下,钢价回调后或仍有一定上行动力。热卷的基本面表现其实更好,热卷库存总量不高且上周就提前实现去化。目前商贸采购情绪较为积极,终端需求逐步好转,市场交投氛围相对活跃。综合来看,随着终端需求兑现,库存资源逐渐消化,预计热轧板卷价格趋强运行。
镍及不锈钢:电积镍有望进入 LME 交割品的消息,大幅缓解交割品短缺预期,叠加目前终端需求恢复力度较弱,不锈钢价格承压下行,对镍的需求表现疲软。总的来说,当前镍产业链面临宏观与基本面双重压力,镍及不锈钢继续以偏空思路对待。
双焦:焦钢毛利差升至2.4%,但产业链利润扩张,利润驱动中性;焦煤库存驱动向下,焦炭库存驱动向下;焦煤一季度末整体库存或环比收紧;市场预期过于一致,盘面已充分交易。
铁合金:黑色系市场近期回调,加重了铁合金期货市场的风险情绪,盘面价格明显回落。硅铁产量下降、硅锰产量继续新高,硅锰库存压力相较硅铁更大,硅铁相对硅锰价差再度走强。整体供需基本面尚未看到明显改善,价格压力依然存在,或将继续考验下方成本支撑。



中信建投期货公司授权文本由“专注期货开户交易及专业行情分析资讯网站”:【一期货 www.1qh.cn】转发
标题:中信建投期货2月28日早间交易策略
地址:https://www.iurisduxa.com/article/2350.html