汇通财经APP讯——全球银行系统性危机概率下降,市场风险偏好上升,避险资产如美元以及贵金属均持续走弱,而风险资产则普遍反弹,原油领涨商品市场。目前来看,全球银行业的内部风险基本可控,主要风险依然集中在银行业内部,并未扩散到外部金融市场,同时欧美 PMI 数据持续恢复,表明在高利率背景下经济存在较强韧性。




中信建投期货公司授权文本由“专注期货开户交易及专业行情分析资讯网站”:【一期货 www.1qh.cn】转发
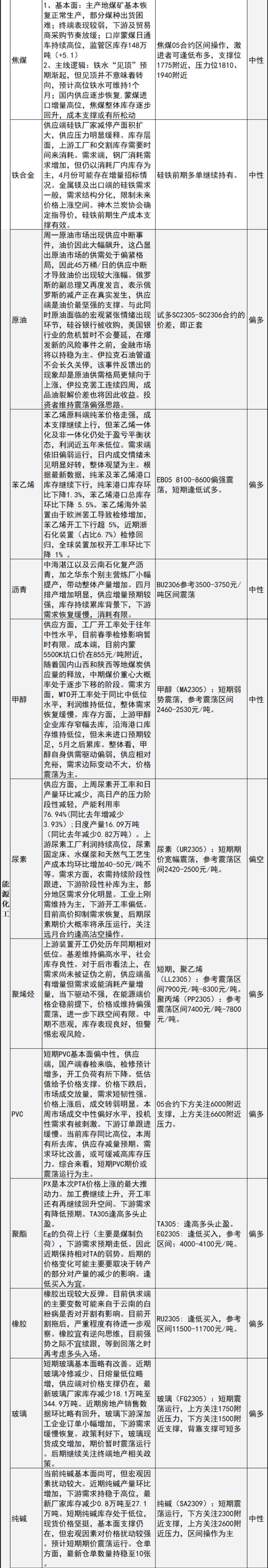
标题:中信建投期货3月28日早间交易策略
地址:https://www.iurisduxa.com/article/2704.html