汇通财经APP讯——美联储周三宣布加息25个基点,并暗示可能会暂停进一步加息,给决策者们时间去评估最近多家银行倒闭的后果,等待联邦债务上限政治僵局的解决,并监测通胀演变进程。
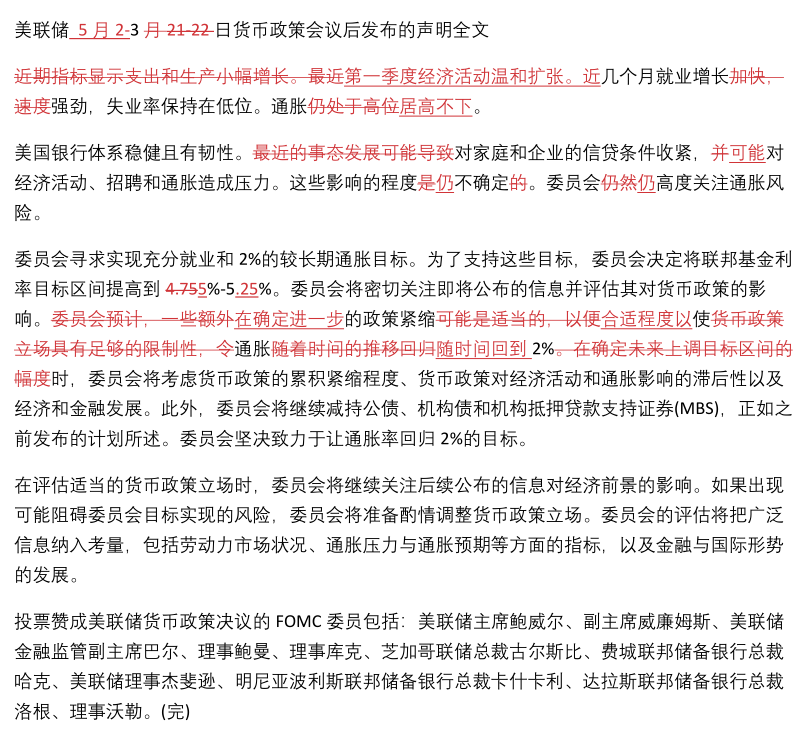
在2022年3月以来连续第10次加息后,美联储目前的指标隔夜利率区间升至5.00%-5.25%。美联储在声明中不再称“预计”将需要进一步加息,而是表示将观察未来出炉的数据,以确定进一步加息是否“可能是合适的”,这是一个明显的态度转变。以下为美国联邦储备委员会(美联储/FED)的联邦公开市场委员会(FOMC)在5月2-3日货币政策会议后发布的声明全文:第一季度经济活动温和扩张。近几个月就业增长强劲,失业率保持在低位。通胀居高不下。
美国银行体系稳健且有韧性。对家庭和企业的信贷条件收紧,可能对经济活动、招聘和通胀造成压力。这些影响的程度仍不确定。委员会仍高度关注通胀风险。
委员会寻求实现充分就业和2%的较长期通胀目标。为了支持这些目标,委员会决定将联邦基金利率目标区间提高到5%-5.25%。委员会将密切关注即将公布的信息并评估其对货币政策的影响。在确定进一步的政策紧缩合适程度以使通胀随时间回到2%时,委员会将考虑货币政策的累积紧缩程度、货币政策对经济活动和通胀影响的滞后性以及经济和金融发展。此外,委员会将继续减持公债、机构债和机构抵押贷款支持证券(MBS),正如之前发布的计划所述。委员会坚决致力于让通胀率回归2%的目标。
在评估适当的货币政策立场时,委员会将继续关注后续公布的信息对经济前景的影响。如果出现可能阻碍委员会目标实现的风险,委员会将准备酌情调整货币政策立场。委员会的评估将把广泛信息纳入考量,包括劳动力市场状况、通胀压力与通胀预期等方面的指标,以及金融与国际形势的发展。
投票赞成美联储货币政策决议的FOMC委员包括:美联储主席鲍威尔、副主席威廉姆斯、美联储金融监管副主席巴尔、理事鲍曼、理事库克、芝加哥联储总裁古尔斯比、费城联邦储备银行总裁哈克、美联储理事杰斐逊、明尼亚波利斯联邦储备银行总裁卡什卡利、达拉斯联邦储备银行总裁洛根、理事沃勒。

(近两次美联储利率决议声明对比)
以下是分析师评论:
Forexlive首席货币分析师Adam Button:这是得到的最清晰的暂停信号“这是能从联邦公开市场委员会(FOMC)那里得到的最清晰的暂停信号了。美联储永远不会站出来明确说将开始观望,因为事实会随着经济数据而改变。但我想说的是,美联储现在处于观望状态,问题是会持续多久?所以现在游戏的名称是观察经济数据,试图找到美国经济疲软或保持强劲的迹象。”
惠誉首席经济学家Brian Coulton:美联储不再暗示应明确预期会进一步加息“美联储不再暗示应明确预期会进一步加息,但也没有发出将‘暂停’加息的强烈承诺。他们仍在谈论将如何确定进一步收紧政策的‘程度’--而不是谈论是否需要进一步收紧。他们承认信贷状态持续收紧,但今天仍然提高了利率,并保留了未来继续加息的可能性。通胀仍是他们的主要关切,且他们不会因为最近薪资方面的发展而受到鼓舞。”
ANNEX WEALTH MANAGEMENT首席经济学家BRIAN JACOBSEN:FOMC选择了鸡派“当不得不在鹰派和鸽派之间做出选择时,FOMC选择了鸡派。现在并没有出现信贷紧缩,但有信贷裂痕。制造业和住房市场已经处于衰退状态。服务业势必会放缓。此举与我们的“慢胀”主题相一致,我们认为将看到低于趋势水平的增长,而通胀只能是逐渐回到2%。涉及到通胀时,逐步已经很好了。不过,对于避免至少是温和的经济衰退来说,暂停还不足够。”
鲍威尔称说加息周期结束为时过早
在声明发布后的新闻发布会上,美联储主席鲍威尔表示,联储仍认为通胀过高,仍对高物价压力感到担忧。
因此,
鲍威尔表示,现在说本轮加息周期已经结束还为时过早。如果需要,“我们准备进行更多”加息,决策者们在会议上并未决定在6月政策会议上暂停加息,有关接下来的利率决定,决策者们将采取“逐次会议逐次分析”的方式。
但他也表示,他认为货币政策已经接近可能需要暂停行动的地方。“如果把通过各种渠道采取的所有紧缩行动加起来,我们感觉货币政策正在接近,或者甚至可能已经达到了我们希望的状态。”
鲍威尔表示,“政策很紧”,这或许意味着美联储可能在利率方面已经做得足够多了。他还试图淡化市场对今年降息的预期,称这样的预期不太可能成为现实。“我们这些委员认为,通胀不会这么快下降,需要一些时间,”他称。“在那样的情况下,如果上述预测大体上是正确的,那么今年降息就是不合适的”
鲍威尔还指出,他仍坚持“软着陆”的情境,并表示“与陷入衰退相比,他认为美国经济避免衰退的可能性更大。”软着陆情境指的是,收紧货币政策推动经济和通胀放缓,但不引发衰退。
美联储鲍威尔:不要认为美联储能够保护美国经济免受债务上限违约影响
美联储主席鲍威尔周三表示,美联储不太可能使美国经济免受未能提高联邦债务上限的影响,而且美国政府永远不该处于无法履行全部支付义务的境地。
鲍威尔在美联储最新利率决定公布后的新闻发布会上说,解决债务上限僵局是国会和拜登政府的事情。
“我们不给任何一方提供建议,”鲍威尔说,“我们只想指出,完成这件事非常重要。”
鲍威尔说,美国违约将是前所未有的,会给美国经济造成“高度不确定性”和“各种各样”的后果,但他拒绝详细列举。
“我们甚至不应该讨论美国不支付账单的情况。这不应该发生,”鲍威尔说,“不应该认为美联储真的能够保护经济和金融系统以及我们在全球的声誉免受这种事件可能造成的损害”。
周一,美国财政部长耶伦表示,财政部的最佳估计是,由于现金不足,美国支付义务违约最早可能在6月1日到来,这为需要采取紧急行动提高借贷上限敲响了警钟。
美国总统拜登的反应是召集四位国会最高领导人5月9日到白宫开会,但仍不清楚他是否会就共和党人的削减开支要求展开谈判,还是继续坚持“无条件”提高债务上限。
耶伦警告说,债务上限违约将导致借贷成本上升,从而给美国家庭造成“严重困难”,并损害美国的全球领导地位。
美国利率期货市场认为美联储在6月和7月会暂停加息,9月会降息
根据CME的FedWatch工具,美国利率期货市场周三认为,美国联邦储备理事会(FED/美联储)会在6月和7月的政策会议上暂停收紧利率。市场原本已经预期了美联储的加息和暂停信号。美联储的指标隔夜利率目前在5.00%-5.25%区间。
联邦利率期货市场也消化了9月会议上降息的可能性为70%以上。Rosenberg Research总裁兼首席经济学家兼策略师Rosenberg说:“没有一届美联储曾在如此接近可能的债务违约时收紧政策,而且只有一次,在1984年,美联储的紧缩导致了某种形式的金融危机。”
但他补充说,当时的美联储主席沃尔克最终非常迅速和大幅度地扭转了加息举措。
Rosenberg说:“尽管如此,在6月14日的下一次会议上暂停可能成为正式的决定......措辞的转变足以表明,今后,任何进一步加息的门槛都已提高。”
根据FedWatch,利率期货市场预计今年将降息约50至75个基点,交易员认为到12月底联邦基金利率将为4.33%。
受美联储降息预期升温和债务违约担忧影响,金价活动了强劲的上涨动能,在周三上涨1%后周四盘初继续冲高,一度刷新历史高点至2079.38美元/盎司。北京时间09:22,
现货黄金现报2047.42美元/盎司。
标题:美联储利率决议全文,暗示可能是最后一次加息,来看近两次声明对比!
地址:https://www.iurisduxa.com/article/3244.html