外汇平台
联系客服
Open menu
首页
行情分析
进入官网
联系客服
Close menu
首页
行情分析
行情分析
-
3年前
【东海期货10月13日产业链日报】能化篇:通胀指标暗示更多加息,油价继续下跌
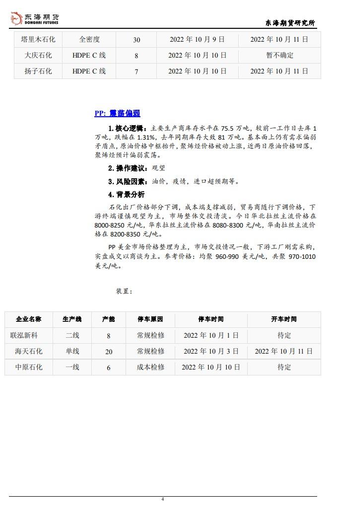
原油操作建议:布油在85-95美元/桶区间、美油在80-90美元/桶区间操作。
沥青操作建议:绝对价不建议操作。
PTA操作建议:绝对价不建议操作。
乙二醇操作建议:绝对价不建议操作。
甲醇操作建议:观望。
L操作建议:观望。
PP操作建议:观望。
免责声明:
本报告立足于结合基本面及技术面对市场价格运行趋势及轮廓进行整体判断,提示可能存在的投资风险与投资机会。报告中的信息均源自于公开材料,我公司对这些信息的准确性和完整性不作任何保证。报告仅作参考之用,在任何情况下均不构成对所述期货品种的买卖建议,我们也不承担因根据本报告操作而导致的损失。
东海期货公司授权文本由“专注期货开户交易及专业行情分析资讯网站”:【一期货 www.1qh.cn】转发
标题:【东海期货10月13日产业链日报】能化篇:通胀指标暗示更多加息,油价继续下跌
地址:https://www.iurisduxa.com/article/343.html
-->
也许
你
喜欢
行情分析
-
11个月前
日本国债收益率创16年新高,或将带动美日超跌反弹
行情分析
-
11个月前
分析师:美2月CPI和PPI或促使美联储提早降息,或引发金价新一轮涨势
行情分析
-
11个月前
加拿大央行或连续第七次降息,加元或将承压下行
行情分析
-
11个月前
衰退阴云笼罩:分析师下调美债收益率预测,通胀担忧退居次席
行情分析
-
11个月前
原油交易提醒:美国CPI携手EIA库存数据登场,油价继续下行?
行情分析
-
11个月前
中信建投期货:流动性风险暂缓 贵金属再度回升
Facebook Messenger
Email