外汇平台
联系客服
Open menu
首页
行情分析
进入官网
联系客服
Close menu
首页
行情分析
行情分析
-
2年前
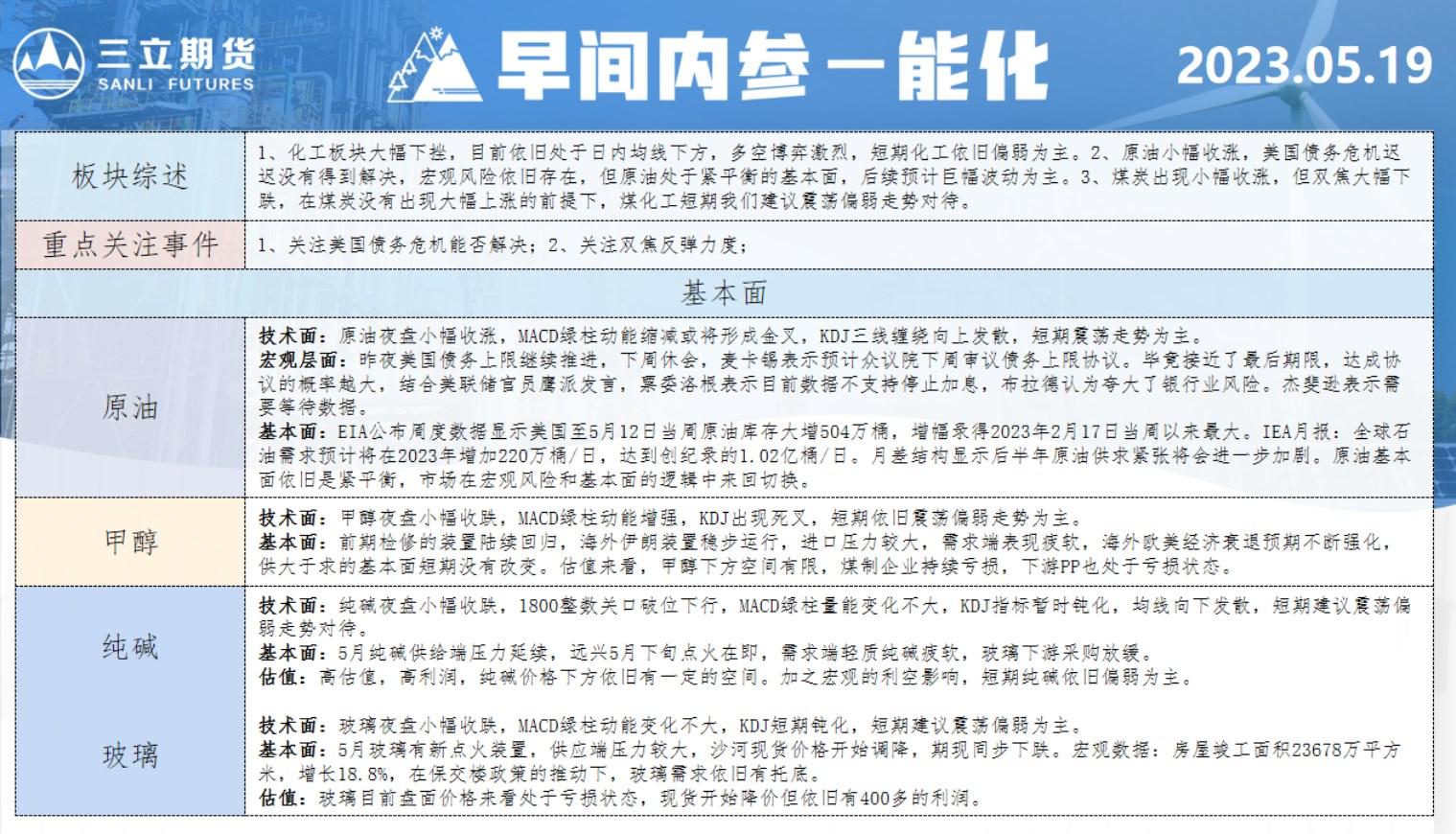
三立期货5月19日早间内参——能化
汇通财经APP讯——
三立期货早间内参显示,原油短期震荡走势为主;甲醇短期依旧震荡偏弱走势对待;玻璃短期建议震荡偏弱为主。
三立期货授权文本由“专注期货开户交易及专业行情分析资讯网站”【一期货 www.1qh.cn】转发。
标题:三立期货5月19日早间内参——能化
地址:https://www.iurisduxa.com/article/3481.html
-->
也许
你
喜欢
行情分析
-
11个月前
日本国债收益率创16年新高,或将带动美日超跌反弹
行情分析
-
11个月前
分析师:美2月CPI和PPI或促使美联储提早降息,或引发金价新一轮涨势
行情分析
-
11个月前
加拿大央行或连续第七次降息,加元或将承压下行
行情分析
-
11个月前
衰退阴云笼罩:分析师下调美债收益率预测,通胀担忧退居次席
行情分析
-
11个月前
原油交易提醒:美国CPI携手EIA库存数据登场,油价继续下行?
行情分析
-
11个月前
中信建投期货:流动性风险暂缓 贵金属再度回升
Facebook Messenger
Email