行情分析
-
2年前
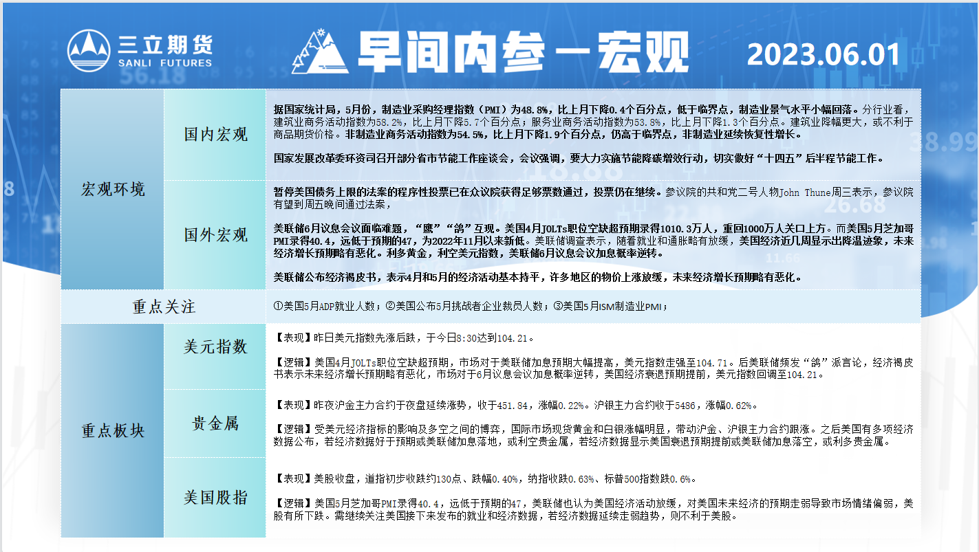
汇通财经APP讯——三立期货早间内参显示,美国4月TOLTs职位空缺超期,市场对美联储加息预期大幅提高,美元指数走强至104.71。后美联储频发“鸽”派言论,经济褐皮书表示未来经济增长预期略有恶化,市场对于6月议息会议加息概率逆转,美国经济衰退预期提前,美元指数回调至104.21。受美元经济指标的影响及多空之间的博弈,国际市场现货黄金和白银涨幅明显,带动沪金、沪银主力合约跟涨。
标题:三立期货6月1日早间内参——宏观
地址:https://www.iurisduxa.com/article/3664.html