外汇平台
联系客服
Open menu
首页
行情分析
进入官网
联系客服
Close menu
首页
行情分析
行情分析
-
3年前
广发期货周报观点汇总:钢材逢高试空,原油区间波段操作,黄金空单继续持有
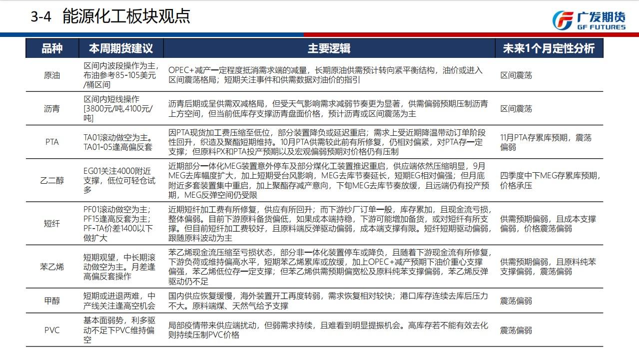
广发期货发布周报观点汇总(10月10日-10月14日当周),就当周品种资金流向和品种价格跟踪做了回顾,并对农产品、黑色系、能源化工、特殊商品、金融衍生品给出基本面分析以及本周操作建议,并对未来一个月进行定性分析。
广发期货公司授权文本由“专注期货开户交易及专业行情分析资讯网站”:【一期货 www.1qh.cn】转发
标题:广发期货周报观点汇总:钢材逢高试空,原油区间波段操作,黄金空单继续持有
地址:https://www.iurisduxa.com/article/392.html
-->
也许
你
喜欢
行情分析
-
11个月前
日本国债收益率创16年新高,或将带动美日超跌反弹
行情分析
-
11个月前
分析师:美2月CPI和PPI或促使美联储提早降息,或引发金价新一轮涨势
行情分析
-
11个月前
加拿大央行或连续第七次降息,加元或将承压下行
行情分析
-
11个月前
衰退阴云笼罩:分析师下调美债收益率预测,通胀担忧退居次席
行情分析
-
11个月前
原油交易提醒:美国CPI携手EIA库存数据登场,油价继续下行?
行情分析
-
11个月前
中信建投期货:流动性风险暂缓 贵金属再度回升
Facebook Messenger
Email