外汇平台
联系客服
Open menu
首页
行情分析
进入官网
联系客服
Close menu
首页
行情分析
行情分析
-
3年前
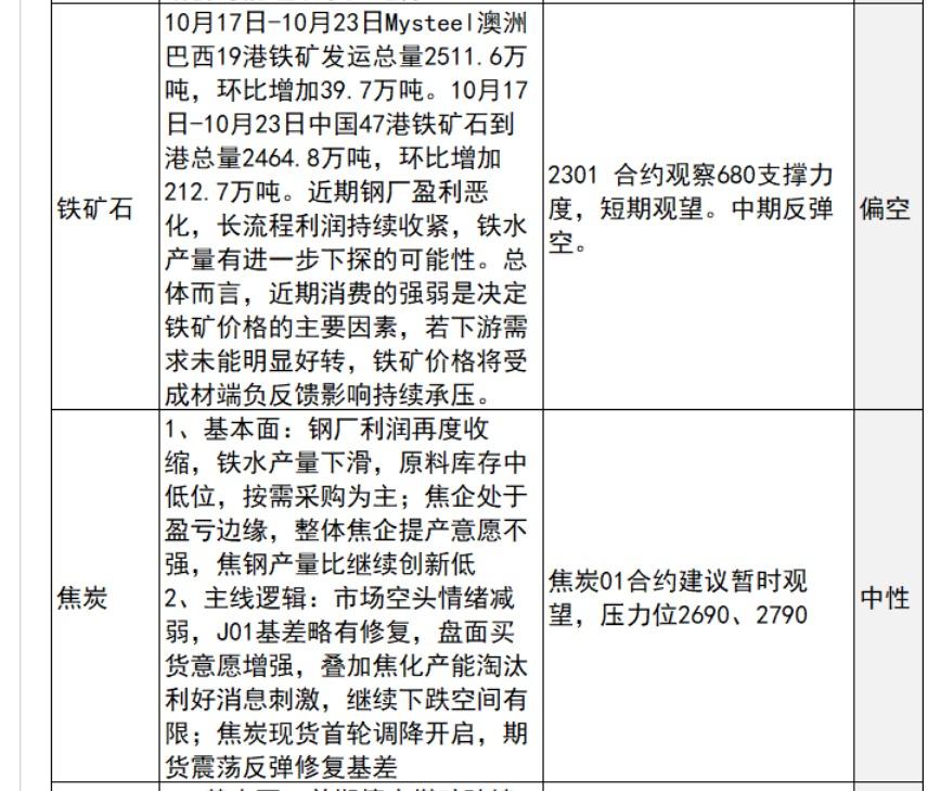
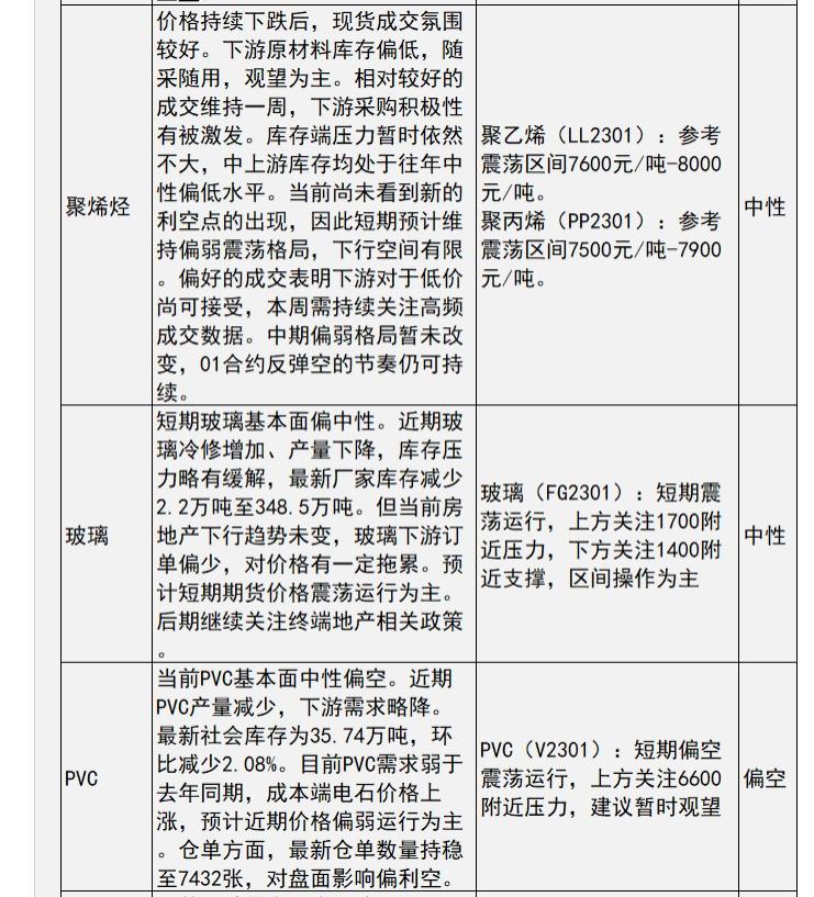
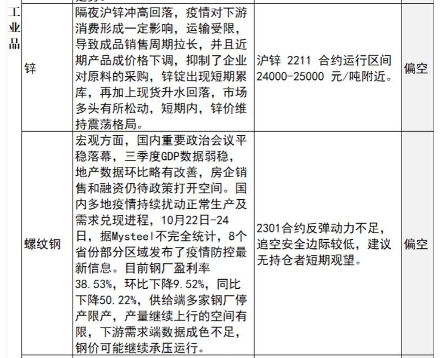
中信建投期货10月25日早间交易策略
中国9月原油进口增加,原油加工量升至多月高点,因中国积极加工原油出口成品油。当日公布的美国10月制造业PMI数据也跌破50关口,至此全球三大经济体中美欧的PMI都处于收缩格局。隔夜贵金属窄幅波动,美元与美债利率日内冲高回落,
现货黄金
最低跌至1643.85,收报1651.56美元/盎司;
现货白银
一度跌超2%,最终收19.28美元/盎司。
中信建投期货公司授权文本由“专注期货开户交易及专业行情分析资讯网站”:【一期货 www.1qh.cn】转发
标题:中信建投期货10月25日早间交易策略
地址:https://www.iurisduxa.com/article/498.html
-->
也许
你
喜欢
行情分析
-
11个月前
日本国债收益率创16年新高,或将带动美日超跌反弹
行情分析
-
11个月前
分析师:美2月CPI和PPI或促使美联储提早降息,或引发金价新一轮涨势
行情分析
-
11个月前
加拿大央行或连续第七次降息,加元或将承压下行
行情分析
-
11个月前
衰退阴云笼罩:分析师下调美债收益率预测,通胀担忧退居次席
行情分析
-
11个月前
原油交易提醒:美国CPI携手EIA库存数据登场,油价继续下行?
行情分析
-
11个月前
中信建投期货:流动性风险暂缓 贵金属再度回升
Facebook Messenger
Email