外汇平台
联系客服
Open menu
首页
行情分析
进入官网
联系客服
Close menu
首页
行情分析
行情分析
-
2年前
广发期货早知道:原油高位震荡思路,铝低位多单持有
汇通财经APP讯——
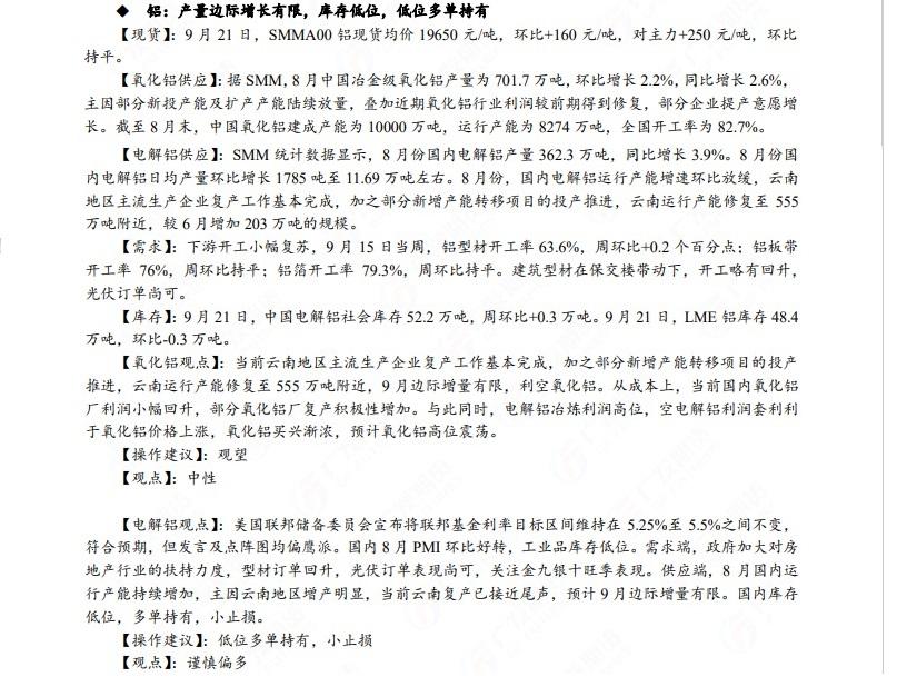
广发期货发布9月22日早知道,短期单边上预期期债走势相对震荡,关注资金动向,如资金转松短端利率下行确定性更高,仍建议适当关注做陡;铜短期偏空,主力关注67000-68000支撑;铝低位多单持有,小止损;钢材延续偏强走势;焦煤盘面回调后仍会偏强运行,原油高位震荡思路,布油参考92-95美元。
广发期货公司授权文本由“专注期货开户交易及专业行情分析资讯网站”:【一期货 www.1qh.cn】转发
标题:广发期货早知道:原油高位震荡思路,铝低位多单持有
地址:https://www.iurisduxa.com/article/5211.html
-->
也许
你
喜欢
行情分析
-
10个月前
日本国债收益率创16年新高,或将带动美日超跌反弹
行情分析
-
10个月前
分析师:美2月CPI和PPI或促使美联储提早降息,或引发金价新一轮涨势
行情分析
-
10个月前
加拿大央行或连续第七次降息,加元或将承压下行
行情分析
-
10个月前
衰退阴云笼罩:分析师下调美债收益率预测,通胀担忧退居次席
行情分析
-
10个月前
原油交易提醒:美国CPI携手EIA库存数据登场,油价继续下行?
行情分析
-
10个月前
中信建投期货:流动性风险暂缓 贵金属再度回升
Facebook Messenger
Email