外汇平台
联系客服
Open menu
首页
行情分析
进入官网
联系客服
Close menu
首页
行情分析
行情分析
-
2年前
广发期货早知道:短期原油供需偏紧支撑油价高位运行,焦煤盘面将继续表现强势
汇通财经APP讯——
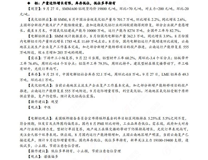
广发期货发布9月28日早知道,建议铝低位多单持有,小止损,节前注意仓位管理;预计成材在成本支撑下还将维持偏强走势;焦煤盘面将继续表现强势,除了单边策略外,可以关注多焦化利润的策略;短期原油供需偏紧支撑油价高位运行,布油参考90-97美元,国庆假期外盘不确定较多,建议轻仓过节。
广发期货公司授权文本由“专注期货开户交易及专业行情分析资讯网站”:【一期货 www.1qh.cn】转发
标题:广发期货早知道:短期原油供需偏紧支撑油价高位运行,焦煤盘面将继续表现强势
地址:https://www.iurisduxa.com/article/5275.html
-->
也许
你
喜欢
行情分析
-
10个月前
日本国债收益率创16年新高,或将带动美日超跌反弹
行情分析
-
10个月前
分析师:美2月CPI和PPI或促使美联储提早降息,或引发金价新一轮涨势
行情分析
-
10个月前
加拿大央行或连续第七次降息,加元或将承压下行
行情分析
-
10个月前
衰退阴云笼罩:分析师下调美债收益率预测,通胀担忧退居次席
行情分析
-
10个月前
原油交易提醒:美国CPI携手EIA库存数据登场,油价继续下行?
行情分析
-
10个月前
中信建投期货:流动性风险暂缓 贵金属再度回升
Facebook Messenger
Email