外汇平台
联系客服
Open menu
首页
行情分析
进入官网
联系客服
Close menu
首页
行情分析
行情分析
-
3年前
中信建投期货10月27日早间交易策略
1、贵金属:沪金2212参考区间388-395元/克,沪银2212参考区间4400-4650元/千克。
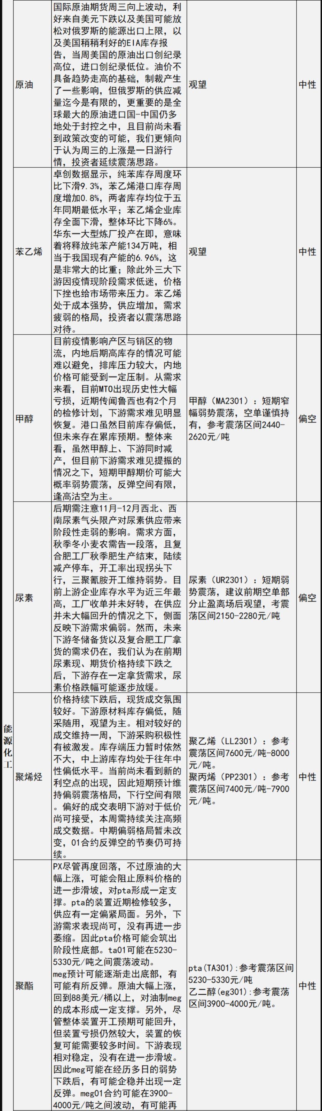
2、原油:投资者延续震荡思路,持观望。
3、甲醇(MA2301):短期窄幅弱势震荡,空单谨慎持有,参考震荡区间2440-2620元/吨。
4、尿素(UR2301):短期弱势震荡,建议前期空单部分止盈离场后观望。
5、螺纹钢、铁矿石:2301合约反弹动力不足,追空安全边际较低,建议无持仓者短期观望。
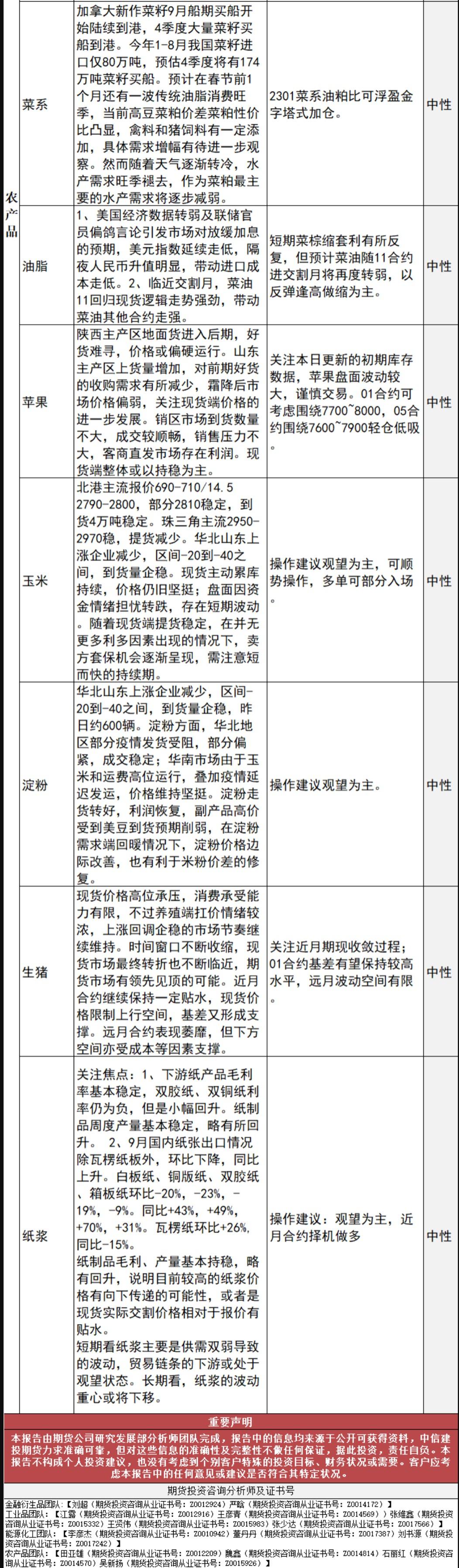
6、豆粕:空单谨慎持有。
7、油脂:短期菜棕缩套利有所反复,但预计菜油随11合约进交割月将再度转弱,以反弹逢高做缩为主。
8、玉米:操作建议观望为主,可顺势操作,多单可部分入场。
中信建投期货公司授权文本由“专注期货开户交易及专业行情分析资讯网站”:【一期货 www.1qh.cn】转发
标题:中信建投期货10月27日早间交易策略
地址:https://www.iurisduxa.com/article/545.html
-->
也许
你
喜欢
行情分析
-
11个月前
日本国债收益率创16年新高,或将带动美日超跌反弹
行情分析
-
11个月前
分析师:美2月CPI和PPI或促使美联储提早降息,或引发金价新一轮涨势
行情分析
-
11个月前
加拿大央行或连续第七次降息,加元或将承压下行
行情分析
-
11个月前
衰退阴云笼罩:分析师下调美债收益率预测,通胀担忧退居次席
行情分析
-
11个月前
原油交易提醒:美国CPI携手EIA库存数据登场,油价继续下行?
行情分析
-
11个月前
中信建投期货:流动性风险暂缓 贵金属再度回升
Facebook Messenger
Email