行情分析
-
2年前
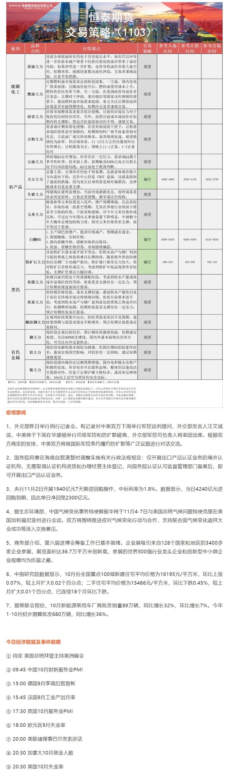
汇通财经APP讯——原油:短期来看,地缘因素持续影响油价,交易者谨慎交易,注意节奏把握。


标题:恒泰期货11月3日交易策略:地缘因素持续影响油价 燃料油市场需求趋缓
地址:https://www.iurisduxa.com/article/5814.html