行情分析
-
3年前
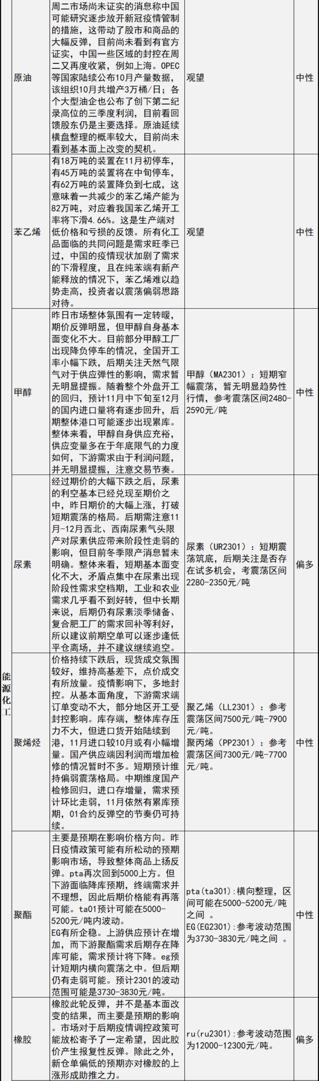
原油:OPEC等国家陆续公布10月产量数据,该组织10月共增产3万桶/日;各个大型油企也公布了创下第?纪录高位的三季度利润,目前看回馈股东仍是主要选择。原油延续横盘整理的概率较大,目前尚未看到基本面上改变的契机。




标题:中信建投期货11月2日早间交易策略
地址:https://www.iurisduxa.com/article/631.html