行情分析
-
2年前
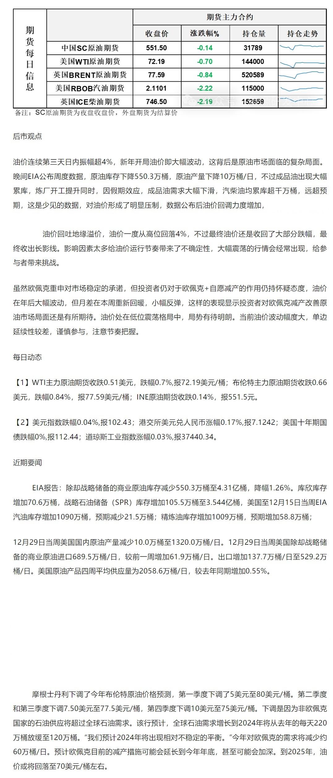
汇通财经APP讯——油价连续第三天日内振幅超4%,新年开局油价即大幅波动,这背后是原油市场面临的复杂局面。晚间EIA公布周度数据,原油库存下降550.3万桶,原油产量下降10万桶/日,不过成品油出现大幅累库,炼厂开工提升同时,因假期效应,成品油需求大幅下滑,汽柴油均累库超千万桶,远超预期,这是少见的数据,对油价形成了明显压制,数据公布后油价回调力度增加,油价回吐地缘溢价,油价一度从高位回落4%,不过最终油价还是收回了大部分跌幅,最终收出长影线。影响因素太多给油价运行节奏带来了不确定性,大幅震荡的行情会经常出现,给参与者带来挑战。


标题:海通期货1月5日原油日报:油价回吐地缘溢价 局势有待明朗
地址:https://www.iurisduxa.com/article/6776.html