外汇平台
联系客服
Open menu
首页
行情分析
进入官网
联系客服
Close menu
首页
行情分析
行情分析
-
1年前
中信建投期货1月31日早报:等待议息会议 金银震荡运行
汇通财经APP讯——
贵金属
美国12月JOLTS职位空缺数大超预期,显示美国就业市场仍然紧张,美债收益率一度冲高,给予贵金属压力。不过,美国1月谘商会消费者信心指数不及预期,市场对美联储即将到来的议息会议预期相对稳定,隔夜贵金属整体震荡运行。总体来看,美联储议息会议即将召开,市场正等待美联储释放更明确的降息信号,在降息预期引导下,贵金属下方支撑稳固。操作上,金银可逢低布局多单。沪金2404参考区间475-490元/克,沪银2406参考区间5850-6050元/千克。
国债
钢材
铝
铜
镍&不锈钢
铅锌
铁矿&废钢
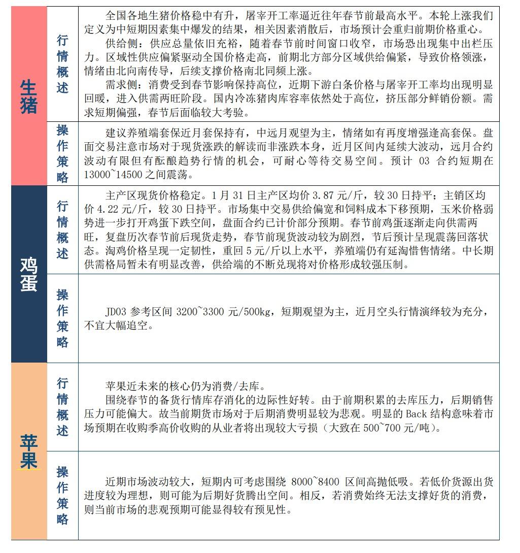
养殖生鲜
中信建投期货公司授权由“专注国内期货衍生品交易的专业行情分析资讯网站”:【汇通财经 www.fx678.com 】转发
标题:中信建投期货1月31日早报:等待议息会议 金银震荡运行
地址:https://www.iurisduxa.com/article/7171.html
-->
也许
你
喜欢
行情分析
-
10个月前
日本国债收益率创16年新高,或将带动美日超跌反弹
行情分析
-
10个月前
分析师:美2月CPI和PPI或促使美联储提早降息,或引发金价新一轮涨势
行情分析
-
10个月前
加拿大央行或连续第七次降息,加元或将承压下行
行情分析
-
10个月前
衰退阴云笼罩:分析师下调美债收益率预测,通胀担忧退居次席
行情分析
-
10个月前
原油交易提醒:美国CPI携手EIA库存数据登场,油价继续下行?
行情分析
-
10个月前
中信建投期货:流动性风险暂缓 贵金属再度回升
Facebook Messenger
Email