汇通财经APP讯——以下是恒泰期货今日早间交易策略,覆盖品种有:宏观分析、原油燃料油等能源化工、豆粕豆油大豆玉米白糖生猪等农产品、黑色系如铁矿石焦煤焦炭螺纹钢、有色系如工业硅碳酸锂等。
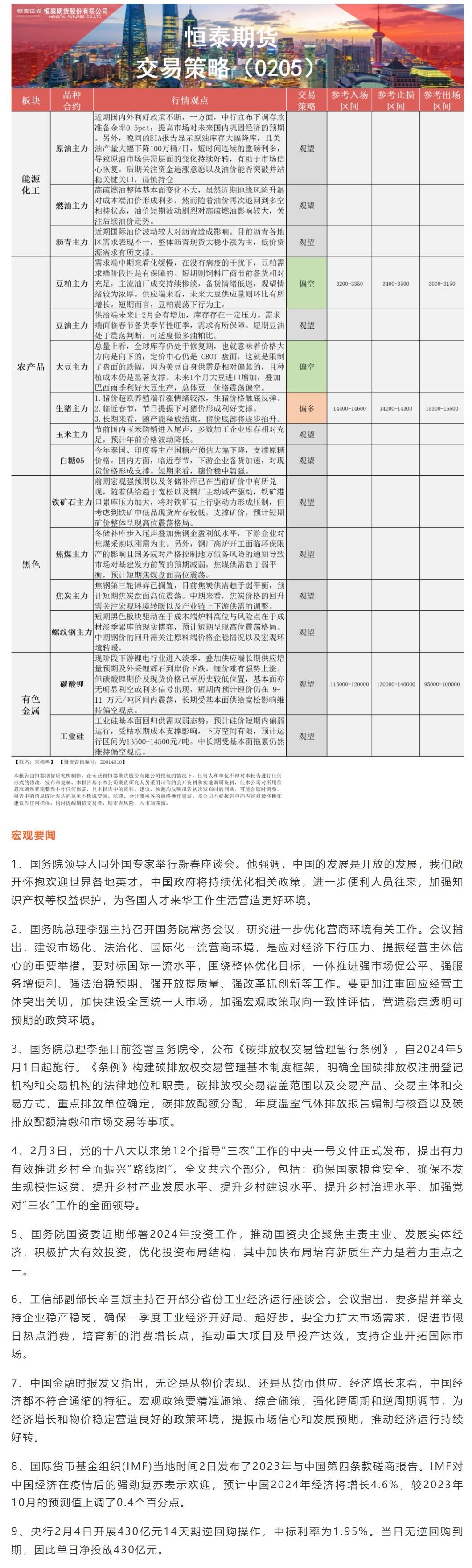
原油基本面/盘面:短期油价持续走高接触区间上轨,近期国内外利好政策不断,一方面,昨日中行宣布下调存款准备金率0.5pct,提高市场对未来国内巩固经济的预期。另外,晚间的EIA报告显示原油库存大幅降库,且美油产量大幅下降100万桶/日,短时间连续的重磅利多,导致原油市场供需层面的变化持续好转,有助于市场信心恢复。本周SC盘面量价双增的动作明显,交易者预期有所回升,后期关注资金追涨意愿以及油价能否突破并站稳关键关口。操作策略:做多主力合约。
燃料油基本面/盘面:高硫燃油整体基本面变化不大,虽然近期地缘风险升温对成本端油价形成利多,然而随着油价再次退回到多空相持状态,油价短期波动剧烈对高硫燃油影响较大,关注后续油价走势。操作策略:做多主力合约。
沥青基本面/盘面:近期国际油价波动较大对沥青造成影响。目前沥青各地区需求表现不一,整体沥青现货大稳小涨为主,低价资源需求有所支撑。操作策略:做多04合约。


恒泰期货公司授权由“专注国内期货衍生品交易的专业行情分析资讯网站”:【汇通财经 www.fx678.com 】转发
标题:恒泰期货2月5日早盘交易策略
地址:https://www.iurisduxa.com/article/7251.html